elecena.pl

Simple Current-Limited Switch-Mode Li+ Charger Controller

Analog Devices

Simple Current-Limited Switch-Mode Li+ Charger Controller RSS Sample
  • Darmowa próbka
MPN:
MAX1873
Producent:
ANALOG DEVICES
Dodany do bazy:
Ostatnio widziany:
Zmiana ceny:
-100% (18.01.2025)
Poprzednia cena:
2.65

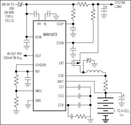
The low-cost MAX1873R/S/T provides all functions needed to simply and efficiently charge 2-, 3-, or 4-series lithium-ion cells at up to 4A or more. It provides a regulated charging current and voltage with less than ±0.75% total voltage error at the battery terminals. An external P-channel MOSFET operates in a step-down DC-DC configuration to efficiently charge batteries in low-cost designs.

The MAX1873R/S/T regulates the battery voltage and charging current using two control loops that work together to transition smoothly between voltage and current regulation. An additional control loop limits current drawn from the input source so that AC adapter size and cost can be minimized. An analog voltage output proportional to charging current is also supplied so that an ADC or microcontroller can monitor charging current.

The MAX1873 may also be used as an efficient current-limited source to charge NiCd or NiMH batteries in multichemistry charger designs. The MAX1873R/S/T is available in a space-saving 16-pin QSOP package. Use the evaluation kit (MAX1873EVKIT) to help reduce design time.

Applications

* 2-, 3-, or 4-Cell Li+ Battery Pack Chargers * 6-, 9-, or 10-Cell Li+ Battery Pack Chargers * Desktop Cradle Chargers * Handheld Instruments (PDAs, Palmtops) * Notebook Computers * Portable Desktop Assistants (PDAs) * Portable Internet Tablets

* Low-Cost and Simple Circuit

* Charges 2-, 3-, or 4-Series Lithium-Ion Cells

* AC Adapter Input-Current-Limit Loop

* Also Charges Ni-Based Batteries

* Analog Output Monitors Charge Current

* ±0.75% Battery-Regulation Voltage

* 5µA Shutdown Battery Current

* Input Voltage Up to 28V

* 200mV Dropout Voltage/100% Duty Cycle

* Adjustable Charging Current

* 300kHz PWM Oscillator Reduces Noise

* Space-Saving 16-Pin QSOP

* MAX1873 Evaluation Kit Available to Speed Designs

Elecena nie prowadzi sprzedaży elementów elektronicznych, ani w niej nie pośredniczy.

Produkt pochodzi z oferty sklepu