elecena.pl

1.5x/2x High-Efficiency White LED Charge Pumps

Analog Devices

1.5x/2x High-Efficiency White LED Charge Pumps RSS Sample
  • Darmowa próbka
MPN:
MAX1912
Producent:
ANALOG DEVICES
Dodany do bazy:
Ostatnio widziany:

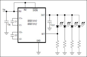
The MAX1910/MAX1912 power LEDs with a regulated output voltage or current (up to 120mA) from an unregulated input supply (2.7V to 5.3V). These are complete DC-DC converters requiring only four small ceramic capacitors and no inductors. Input ripple is minimized by a unique regulation scheme that maintains a fixed 750kHz switching frequency over a wide load range. Also included are logic-level shutdown and soft-start to reduce input current surges at startup.

The MAX1910 has two automatically selected operating modes: 1.5x and 2x. 1.5x mode improves efficiency at higher input voltages, while 2x mode maintains regulation at lower input voltages. The MAX1912 operates only in 1.5x mode.

The MAX1910 and the MAX1912 are available in a space-saving 10-pin µMAX package.

Applications

* Backup Battery Boost Converters * Cell Phones * Digital Still Cameras * MP3 Players * PDAs * White LED Backlighting

* High-Efficiency 1.5x/2x Charge Pumps

* Low Input Ripple with 750kHz Operation

* 200mV Current-Sense Threshold Reduces Power Loss

* Current- or Voltage-Regulated Charge Pump

* Up to 120mA Output Current

* No Inductors Required

* Small Ceramic Capacitors

* Regulated ±5% LED Current

* Load Disconnected in Shutdown

* 1µA Shutdown Current

* Small 10-Pin µMAX Package

Elecena nie prowadzi sprzedaży elementów elektronicznych, ani w niej nie pośredniczy.

Produkt pochodzi z oferty sklepu