elecena.pl

16-Bit, 85ksps ADC with 10µA Shutdown

Analog Devices

16-Bit, 85ksps ADC with 10µA Shutdown RSS Sample
  • Darmowa próbka
MPN:
MAX195
Producent:
ANALOG DEVICES
Dodany do bazy:
Ostatnio widziany:

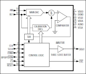
The MAX195 is a 16-bit successive-approximation analog-to-digital converter (ADC) that combines high speed, high accuracy, low power consumption, and a 10µA shutdown mode. Internal calibration circuitry corrects linearity and offset errors to maintain the full rated performance over the operating temperature range without external adjustments. The capacitive-DAC architecture provides an inherent 85ksps track/hold function.

The MAX195, with an external reference (up to +5V), offers a unipolar (0V to VREF) or bipolar (-VREF to VREF) pin-selectable input range. Separate analog and digital supplies minimize digital-noise coupling.

The chip select (CS) input controls the three-state serial-data output. The output can be read either during conversion as the bits are determined, or following conversion at up to 5Mbps using the serial clock (SCLK). The end-of-conversion (EOC) output can be used to interrupt a processor, or can be connected directly to the convert input (CONV) for continuous, full-speed conversions.

The MAX195 is available in 16-pin DIP, wide SO, and ceramic sidebraze packages.

Applications

* Audio * Digital Signal Processing (DSP) * Industrial Controls * Medical Signal Acquisition * Multiple Transducer Measurements * Portable Instrumentation * Robotics * Vibration Analysis

* 16 Bits, No Missing Codes

* 90dB SINAD

* 9.4µs Conversion Time

* 10µA (max) Shutdown Mode

* Built-In Track/Hold

* AC and DC Specified

* Unipolar (0V to VREF) and Bipolar (-VREF to VREF) Input Range

* Three-State Serial-Data Output

* Small 16-Pin DIP, SO, and Ceramic SB Packages

Elecena nie prowadzi sprzedaży elementów elektronicznych, ani w niej nie pośredniczy.

Produkt pochodzi z oferty sklepu