elecena.pl

Low-Cost, High-Frequency, Current-Mode PWM Buck Controllers

Analog Devices

Low-Cost, High-Frequency, Current-Mode PWM Buck Controllers RSS Sample
  • Darmowa próbka
MPN:
MAX1953
Producent:
ANALOG DEVICES
Dodany do bazy:
Ostatnio widziany:
Zmiana ceny:
-100% (22.01.2025)
Poprzednia cena:
2.90

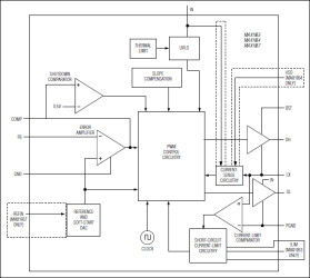
The MAX1953/MAX1954/MAX1957 is a family of versatile, economical, synchronous current-mode, pulse-width modulation (PWM) buck controllers. These step-down controllers are targeted for applications where cost and size are critical.

The MAX1953 operates at a fixed 1MHz switching frequency, thus significantly reducing external component size and cost. Additionally, excellent transient response is obtained using less output capacitance. The MAX1953 operates from low 3V to 5.5V input voltage and can supply up to 10A of output current. Selectable current limit is provided to tailor to the external MOSFETs' on-resistance for optimum cost and performance. The output voltage is adjustable from 0.8V to 0.86VIN.

With the MAX1954, the drain-voltage range on the high- side FET is 3V to 13.2V and is independent of the supply voltage. It operates at a fixed 300kHz switching frequency and can be used to provide up to 25A of output current with high efficiency. The output voltage is adjustable from 0.8V to 0.86VHSD.

The MAX1957 features a tracking output voltage range of 0.4V to 0.86VIN and is capable of sourcing or sinking current for applications such as DDR bus termination and PowerPC®/ASIC/DSP core supplies. The MAX1957 operates from a 3V to 5.5V input voltage and at a fixed 300kHz switching frequency.

The MAX1953/MAX1954/MAX1957 provide a COMP pin that can be pulled low to shut down the converter in addition to providing compensation to the error amplifier. An input undervoltage lockout (UVLO) is provided to ensure proper operation under power-sag conditions to prevent the external power MOSFETs from overheating. Internal digital soft-start is included to reduce inrush current. The MAX1953/MAX1954/MAX1957 are available in tiny 10-pin µMAX packages.

Applications

* Graphic Cards and Video Cards * Low-Voltage Distributed Power * Microprocessor Core Supplies * PCs and Servers * Printers and Scanners * Telecommunications and Networking

* Low-Cost Current-Mode Controllers

* Fixed-Frequency PWM

* MAX1953

* 1MHz Switching Frequency

* Small Component Size, Low Cost

* Adjustable Current Limit

* MAX1954

* 3V to 13.2V Input Voltage

* 25A Output Current Capability

* 93% Efficiency

* 300kHz Switching Frequency

* MAX1957

* Tracking 0.4V to 0.86VIN Output Voltage Range Sinking and Sourcing Capability of 3A

* Shutdown Feature

* All N-Channel MOSFET Design for Low Cost

* No Current-Sense Resistor Needed

* Internal Digital Soft-Start

* Thermal Overload Protection

* Small 10-Pin µMAX Package

Elecena nie prowadzi sprzedaży elementów elektronicznych, ani w niej nie pośredniczy.

Produkt pochodzi z oferty sklepu