elecena.pl

Low-Cost, Current-Mode PWM Buck Controller with Foldback Current Limit

Analog Devices

Low-Cost, Current-Mode PWM Buck Controller with Foldback Current Limit RSS Sample
  • Darmowa próbka
MPN:
MAX1954A
Producent:
ANALOG DEVICES
Dodany do bazy:
Ostatnio widziany:
Zmiana ceny:
-100% (17.01.2025)
Poprzednia cena:
1.82

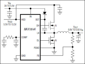
The MAX1954A synchronous current-mode, pulse-width modulation (PWM) buck controller is pin compatible with the popular MAX1954 and is suitable for applications where cost and size are critical.

The MAX1954A operates from an input voltage range of 3.0V to 13.2V, independent of the IC supply. The output voltage is adjustable down to 0.8V. The IC operates at a fixed 300kHz switching frequency and provides up to 25A of output current with efficiency up to 95%. This controller has excellent transient response resulting in smaller output capacitance.

The MAX1954A features foldback current limiting that greatly reduces input current and component power dissipation during output overload or short-circuit conditions.

The compensation and shutdown control (COMP) input, in addition to providing compensation to the error amplifier, can be pulled low to shut down the converter. An input undervoltage lockout is provided to ensure proper operation during power sags to prevent the external power MOSFETs from overheating. Internal digital soft-start is included to reduce inrush current and save an external capacitor.

The MAX1954A is available in a tiny 10-pin µMAX® package to minimize PC board space.

Applications

* Graphic Cards and Video Cards * Low-Voltage Distributed Power * Microprocessor Cores * PCs and Servers * Printers and Scanners * Telecom/Networks

* Current-Mode Controller

* Fixed-Frequency PWM

* Foldback Current Limit

* Output Down to 0.8V with ±1% FB Accuracy

* 3.0V to 13.2V Input Voltage

* 300kHz Switching Frequency

* 25A Output-Current Capability

* 93% Efficiency

* All-N-Channel-MOSFET Design for Low Cost

* No Current-Sense Resistor Needed

* Internal Digital Soft-Start

* Small 10-Pin µMAX Package

Elecena nie prowadzi sprzedaży elementów elektronicznych, ani w niej nie pośredniczy.

Produkt pochodzi z oferty sklepu