elecena.pl

1200MHz to 2500MHz Adjustable RF Predistorter

Analog Devices

1200MHz to 2500MHz Adjustable RF Predistorter RSS Sample
  • Darmowa próbka
MPN:
MAX2009
Producent:
ANALOG DEVICES
Dodany do bazy:
Ostatnio widziany:
Zmiana ceny:
-100% (21.01.2025)
Poprzednia cena:
18.33

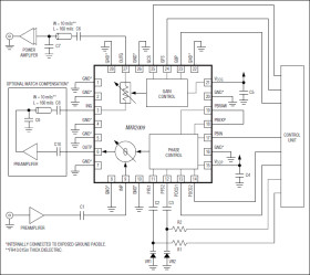
The MAX2009 adjustable RF predistorter is designed to improve power amplifier (PA) adjacent-channel power rejection (ACPR) by introducing gain and phase expansion in a PA chain to compensate for the PA's gain and phase compression. With its +23dBm maximum input power level and wide adjustable range, the MAX2009 can provide up to 12dB of ACPR improvement for power amplifiers operating in the 1200MHz to 2500MHz frequency band. Lower frequencies of operation can be achieved with this IC's counterpart, the MAX2010.

The MAX2009 is unique in that it provides up to 7dB of gain expansion and 24° of phase expansion as the input power is increased. The amount of expansion is configurable through two independent sets of control: one set adjusts the gain expansion breakpoint and slope, while the second set controls the same parameters for phase. With these settings in place, the linearization circuit can be run in either a static set-and-forget mode, or a more sophisticated closed-loop implementation can be employed with real-time software-controlled distortion correction. Hybrid correction modes are also possible using simple lookup tables to compensate for factors such as PA temperature drift or PA loading.

The MAX2009 comes in a 28-pin thin QFN exposed pad (EP) package (5mm x 5mm) and is specified for the extended (-40°C to +85°C) temperature range.

Applications

* Digital Baseband Predistortion Architectures * Feed-Forward PA Architectures * Military Applications * WCDMA/UMTS, cdma2000®, DCS1800, and PCS1900 Base Stations * WLAN Applications

* Up to 12dB ACPR Improvement*

* Independent Gain and Phase Expansion Controls

* Gain Expansion Up to 7dB

* Phase Expansion Up to 24°

* 1200MHz to 2500MHz Frequency Range

* Exceptional Gain and Phase Flatness

* Group Delay < 1.3ns (Gain and Phase Sections Combined)

* ±0.04ns Group Delay Ripple Over a 100MHz Band

* Capable of Handling Input Drives Up to +23dBm

* On-Chip Temperature Variation Compensation

* Single +5V Supply

* Low Power Consumption: 75mW (typ)

* Fully Integrated into Small 28-Pin Thin QFN Package

Elecena nie prowadzi sprzedaży elementów elektronicznych, ani w niej nie pośredniczy.

Produkt pochodzi z oferty sklepu