elecena.pl

2.2MHz Sync Boost and Step-Down Converters

Analog Devices

2.2MHz Sync Boost and Step-Down Converters RSS Sample
  • Darmowa próbka
MPN:
MAX20414
Producent:
ANALOG DEVICES
Dodany do bazy:
Ostatnio widziany:

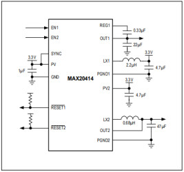
The MAX20414 is a high-efficiency, two-output, low-voltage DC-DC converter. OUT1 boosts the input supply up to 8.5V at up to 750mA, while a synchronous step-down converter (OUT2) operates from a 3.0V to 5.5V input voltage range and provides a 0.8V to 3.8V output voltage range at up to 3A. The boost converter achieves ±2% and the buck converter achieves ±1.5% output error over load, line, and temperature range.

The IC features a 2.2MHz fixed-frequency pulse-width modulation (PWM) mode for better noise immunity and load-transient response, and a pulse-frequency modulation mode (skip) for increased efficiency during light-load operation. The 2.2MHz frequency operation allows for the use of all-ceramic capacitors and minimizes external components footprint. The programmable spread-spectrum frequency modulation minimizes radiated electromagnetic emissions. Integrated low RDS(ON) switches improve efficiency at heavy loads and make the layout a much simpler task with respect to discrete solutions.

The IC is offered with either a factory-preset or resistor-adjustable output voltage on the step-down converter. The boost converter output voltage is factory-preset. Other features include soft-start, overcurrent, and over-temperature protections. This high-efficiency two-output low-voltage DC-DC converter is available in a lead(Pb)-free, 24-pin TQFN package (see the Ordering Information table for options).

APPLICATIONS

* ADAS * Infotainment

* SOC Power

* Multiple Functions for Small Size

* Synchronous 750mA Boost Converter

* Fixed from 3.8V to 8.5V in 100mV Steps

* Synchronous Buck Converter Up to 3A

* Factory-Configurable Output Voltage from 0.8V to 3.8V in 25mV Steps

* Resistor-Adjustable

* 3.0V to 5.5V Operating Supply Voltage

* 2.2MHz Operation

* 93% ±3% Undervoltage Threshold

* 107% ±3% Overvoltage Threshold

* Individual EN Inputs and Active-Low RESET Outputs

* High-Precision

* ±2% Output-Voltage Accuracy (OUT1) and ±1.5% Output-Voltage Accuracy (OUT2)

* Good Load-Transient Performance

* Robust for the Automotive Environment

* Current Mode, Forced-PWM and Skip Operation

* Overtemperature and Short-Circuit Protection

* 4mm × 4mm 24-Pin TQFN

* -40°C to +125°C Automotive Temperature Range

Elecena nie prowadzi sprzedaży elementów elektronicznych, ani w niej nie pośredniczy.

Produkt pochodzi z oferty sklepu