elecena.pl

Digitally Controlled, Variable-Gain, Differential ADC Driver/Amplifier

Analog Devices

Digitally Controlled, Variable-Gain, Differential ADC Driver/Amplifier RSS Sample
  • Darmowa próbka
MPN:
MAX2055
Producent:
ANALOG DEVICES
Dodany do bazy:
Ostatnio widziany:
Zmiana ceny:
-100% (18.01.2025)
Poprzednia cena:
8.23

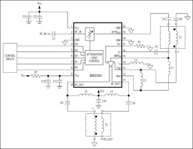
The MAX2055 high-performance, digitally controlled, variable-gain, differential analog-to-digital converter (ADC) driver/amplifier (DVGA) is designed for use from 30MHz to 300MHz in base-station receivers.

The device integrates a digitally controlled attenuator and a high-linearity single-ended-to-differential output amplifier, which can either eliminate an external transformer, or can improve the even-order distortion performance of a transformer-coupled circuit, thus relaxing the requirements of the anti-alias filter preceding an ADC. Targeted for ADC driver applications to adjust gain either dynamically or as a one-time channel gain setting, the MAX2055 is ideal for applications requiring high performance. The attenuator provides 23dB of attenuation range with ±0.2dB accuracy.

The MAX2055 is available in a thermally enhanced 20-pin TSSOP-EP package and operates over the -40°C to +85°C temperature range.

Applications

* Automated Test Equipment (ATE) * Broadband Systems * Cell Phone Base Stations * High-Performance ADC Drivers * PHS/PAS Infrastructure * Receiver Gain Control * Terrestrial Links

* 30MHz to 300MHz Frequency Range

* Single-Ended-to-Differential Conversion

* -3dB to +20dB Variable Gain

* 40dBm Output IP3 (at All Gain States and 70MHz)

* 2nd Harmonic -76dBc

* 3rd Harmonic -69dBc

* Noise Figure: 5.8dB at Maximum Gain

* Digitally Controlled Gain with 1dB Resolution and ±0.2dB Accuracy

* Adjustable Bias Current

Elecena nie prowadzi sprzedaży elementów elektronicznych, ani w niej nie pośredniczy.

Produkt pochodzi z oferty sklepu