elecena.pl

DBS Direct Downconverter

Analog Devices

DBS Direct Downconverter RSS Sample
  • Darmowa próbka
MPN:
MAX2114
Producent:
ANALOG DEVICES
Dodany do bazy:
Ostatnio widziany:

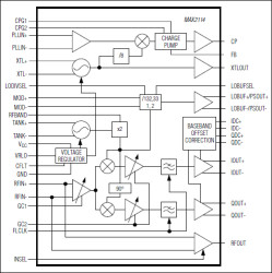
The MAX2114 low-cost, direct-conversion tuner is designed for use in digital direct-broadcast satellite (DBS) television set-top box units. Its direct-conversion architecture reduces system cost compared to devices with IF-based architectures. The MAX2114 directly tunes L-band signals to baseband using a broadband I/Q downconverter. The operating frequency range spans 925MHz to 2175MHz.

The MAX2114 includes a low-noise amplifier (LNA) with gain control, I and Q downconverting mixers, lowpass filters with gain and frequency control, a local oscillator (LO) buffer with a 90° quadrature network, and a charge-pump-based phase-locked loop (PLL) for frequency control. The MAX2114 has an on-chip LO, requiring only an external varactor-tuned LC tank for operation. The LO's output drives the internal quadrature generator and has a buffer amplifier to drive off-chip circuitry. The MAX2114 comes in a 44-pin QFN package with exposed paddle (EP).

Applications

* Broadband Systems * Cell Phone Base Stations * European DVB-Compliant Systems * LMDS * Microwave Links * Professional Receivers * U.S. DSS Set-Top Receivers * VSAT * Wireless Local Loop (WLL)

* Complete Low-Cost Solution for DBS Direct Downconversion

* High Level of Integration Minimizes Component Count

* 1MBaud to 45MBaud Operation

* Selectable LO Buffer

* +5V Single-Supply Operation

* 925MHz to 2175MHz Input Frequency Range

* On-Chip Quadrature Generator, Dual-Modulus Prescaler (/32, /33)

* On-Chip Crystal Oscillator Amplifier

* PLL Phase Detector with Gain-Controlled Charge Pump

* Input Levels: -25dBm to -68dBm per Carrier

* Over 50dB Gain Control Range

* Noise Figure = 10.6dB; IIP3 = +10.7dBm (at 1550MHz)

* Automatic Baseband Offset Correction

Elecena nie prowadzi sprzedaży elementów elektronicznych, ani w niej nie pośredniczy.

Produkt pochodzi z oferty sklepu