ISDB-T 1-Segment Tuner
Analog Devices
RSS
Sample
- Darmowa próbka
- MPN:
- MAX2164
- Producent:
- ANALOG DEVICES
- Dodany do bazy:
- Ostatnio widziany:
Sugerowane produkty dla max2164
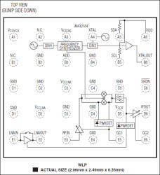
The MAX2164 is a low-IF tuner IC designed for use in 1-segment ISDB-T applications. The MAX2164 directly converts UHF band signals to a low-IF using a broadband I/Q downconverter. The operating frequency range covers the UHF band from 470MHz to 806MHz.
The MAX2164 includes a stand-alone LNA with 1.2dB (typical) noise figure, eliminating the need for an external LNA. The MAX2164 also includes RF variable-gain amplifiers, I and Q downconverting mixers, a baseband variable-gain amplifier, and a low-IF filter. The MAX2164 has monolithic VCOs, a complete frequency synthesizer, and an on-chip crystal oscillator with output buffer. The device operates with a crystal from 32MHz to 36MHz.
The MAX2164 features a 2-wire I²C-compatible serial control interface with multiple addresses for multituner applications. A low-power standby mode is available that shuts down the signal path leaving the control interface, crystal oscillator, and buffer circuits active. An external pin can shut down the entire device.
The MAX2164 is specified for operation in the extended -40°C to +85°C temperature range and is available in a 2.06mm x 2.49mm x 0.35mm, 5 x 6 bump, lead-free WLP package.
Applications
* Cellular Phones Mobile TV * Game Consoles * Home Audio * Personal Digital Assistants (PDAs) * Portable TV, Audio, or GPS Devices
* 470MHz to 806MHz Frequency Range
* 1.2dB NF Integrated Wideband LNA
* -100dBm to 0dBm High Dynamic Range
* Integrated VCO and Frequency Synthesizer
* -93dBc/Hz at 10kHz Low LO Phase Noise
* Integrated Low-IF Filters
* Greater Than 40dB Image Rejection
* Single +2.65V to +3.3V Supply
* 77mW (typ) Low Power
* 2-Wire I²C Serial-Control Interface
* Low-Power Shutdown and Standby Modes
Elecena nie prowadzi sprzedaży elementów elektronicznych, ani w niej nie pośredniczy.
Produkt pochodzi z oferty sklepu Analog Devices