elecena.pl

2.4GHz SiGe Linear Power Amplifier

Analog Devices

2.4GHz SiGe Linear Power Amplifier RSS Sample
  • Darmowa próbka
MPN:
MAX2247
Producent:
ANALOG DEVICES
Dodany do bazy:
Ostatnio widziany:

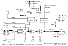
The MAX2247 low-voltage, three-stage linear power amplifier (PA) is optimized for 802.11b/g wireless LAN (WLAN) applications in the 2.4GHz ISM band. The device is integrated with an adjustable bias control, power detector, and shutdown mode. The MAX2247 features 29dB of power gain and delivers up to +24dBm of linear output power at 24% efficiency from a single +3.3V supply. It achieves less than -32dBc first-side lobe suppression and less than -55dBc second-side lobe suppression under 802.11b modulation. In addition, the device can be matched for optimum efficiency and performance at output power levels from +10dBm to +24dBm. Its high +28dBm saturated output power also allows the device to meet the requirements of 802.11g OFDM modulation.

The MAX2247 features an external bias-control pin that allows the supply current of the device to be dynamically throttled back at lower output power levels, thus improving efficiency while maintaining sufficient side-lobe suppression. Proprietary internal bias circuitry maintains stable device performance over temperature and voltage-supply variations. An additional power-saving feature is a logic-level shutdown pin that reduces supply current to 0.5µA and eliminates the need for an external supply switch. The integrated shutdown function also allows guaranteed device ramp-on and ramp-off times.

The MAX2247 integrates a power detector with 20dB dynamic range and ±0.8dB accuracy at the highest output power level. The detector provides a buffered DC voltage proportional to the output power of the device, saving cost and space by eliminating a coupler and op amp usually required to implement a power detector function. The device is packaged in the tiny 3 x 4 chip-scale package (UCSP™), measuring only 1.5mm x 2mm, making it the ideal solution for radios built in small form factors.

Applications

* 2.4GHz Cordless Phones * 2.4GHz ISM Radios * HomeRF * IEEE 802.11b DSSS WLAN * IEEE 802.11g OFDM WLAN

* 2.4GHz to 2.5GHz Operating Range

* Up to +24dBm Linear Output Power (ACPR of Less than -32dBc First-Side Lobe and Less than -55dBc Second-Side Lobe)

* 24% PAE at +24dBm Linear Output Power, 3.3V

24% PAE at +21dBm Linear Output Power, 3.0V

* 29dB Power Gain

* On-Chip Power Detector with Buffered Output

* Internal 50Ω Input Matching

* External Bias Control for Current Throttleback

* Integrated Bias Circuitry

* +2.7V to +4.2V Single-Supply Operation

* 0.5µA Shutdown Mode

* Tiny Chip-Scale Package (1.5mm x 2mm)

Elecena nie prowadzi sprzedaży elementów elektronicznych, ani w niej nie pośredniczy.

Produkt pochodzi z oferty sklepu