LNAs with Step Attenuator and VGA
Analog Devices
RSS
Sample
- Darmowa próbka
- MPN:
- MAX2373
- Producent:
- ANALOG DEVICES
- Dodany do bazy:
- Ostatnio widziany:
- Zmiana ceny:
- -100% (20.01.2025)
- Poprzednia cena:
- 2.57
Sugerowane produkty dla max2371
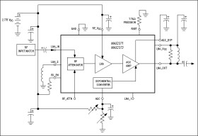
The MAX2371/MAX2373 wideband low-noise amplifier (LNA) ICs are designed for direct conversion receiver (DCR) or very low intermediate frequency (VLIF) receiver applications. They contain single-channel, single-ended LNAs with switchable attenuator and automatic gain control (AGC) intended as a low-noise gain stage. These devices provide high gain-control range (typically 60dB) at radio frequency (RF) with excellent noise and reverse isolation characteristics.
The MAX2371/MAX2373 can work over the frequency range from 100MHz to 1GHz. In practice, only a narrow band is needed in each application, so different matching circuits can be applied. The devices are dynamically configured through the digital/analog control pins to select either maximum gain and low noise figure or power-saving mode. In addition, the MAX2371/MAX2373 feature high/low-current modes, high/low attenuation modes, linearly controlled gain states, and shutdown mode.
Applications
* Direct Conversion Receiver (DCR) * Very Low IF Receiver
Elecena nie prowadzi sprzedaży elementów elektronicznych, ani w niej nie pośredniczy.
Produkt pochodzi z oferty sklepu Analog Devices