W-CDMA LNA/Mixer ICs
Analog Devices
RSS
Sample
- Darmowa próbka
- MPN:
- MAX2389
- Producent:
- ANALOG DEVICES
- Dodany do bazy:
- Ostatnio widziany:
Sugerowane produkty dla max2387
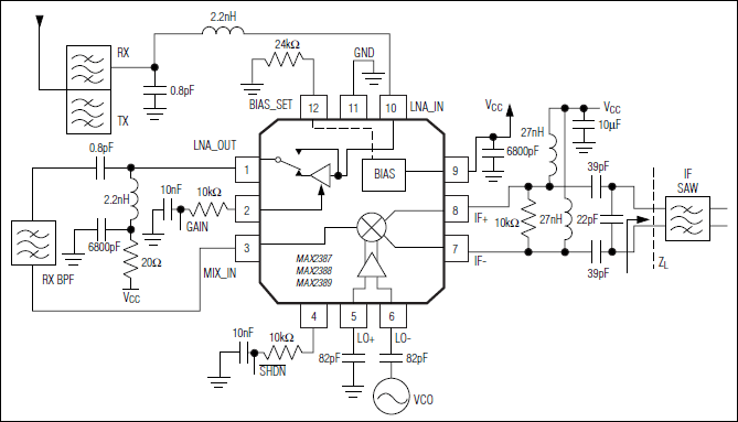
The MAX2387/MAX2388/MAX2389 low-noise amplifier (LNA), downconverter mixers designed for W-CDMA applications, are ideal for ARIB (Japan) and ETSI-UMTS (Europe) based systems. The MAX2387/MAX2388/MAX2389 feature ultra-low current consumption and exceptionally low noise figures in ultra-small packages.
The MAX2387/MAX2388 include an LNA, a downconverter mixer, and a local-oscillator (LO) buffer. The MAX2389 has an LNA and mixer, but minimizes current consumption by omitting the LO buffer. For all devices, the LNA and downconverter mixers are optimized for the 2110MHz to 2170MHz band. All devices feature a high-gain mode and a low-gain mode of LNA operation. The MAX2387 has a 32dB gain step, and the MAX2388/MAX2389 have an 18dB gain step. All ICs include a shutdown mode, powering down the IC during the front-end receiver's idle periods.
The mixer 3rd-order nonlinearity performance is set using an external biasing resistor. For the MAX2387/MAX2388, mixer performance is optimized for a -10dBm typical drive at the LO buffer input port. The MAX2389 mixer performance is optimized for a -4dBm typical drive at the LO input port. The LO port for all versions is configurable for either single-ended or differential operation.
These devices operate from a +2.7V to +3.3V single supply and are available in ultra-small (3mm x 3mm) 12-pin leadless packages (QFN).
Applications
* Dual-Mode WCDMA/GSM Cellular Phones * Japanese 3rd-Generation WCDMA Cellular Phones
* Ultra-Low Current Consumption: 10.7mA (MAX2387), 9.9mA (MAX2388), and 7.9mA (MAX2389)
* +2.7V to +3.3V Single-Supply Operation
* Mixer NF: 7dB SSB
* Cascaded Noise Figure: 2.3dB
* LNA Low-Gain Mode: 32dB Gain Step (MAX2387) or 18dB Gain Step (MAX2388/MAX2389)
* Mixer IIP3: 6dBm
* <1µA Shutdown Current
* Ultra-Small (3mm x 3mm) 12-Pin QFN Package
Elecena nie prowadzi sprzedaży elementów elektronicznych, ani w niej nie pośredniczy.
Produkt pochodzi z oferty sklepu Analog Devices