elecena.pl

2.5Gbps Transimpedance Amplifier

Analog Devices

2.5Gbps Transimpedance Amplifier RSS Sample
  • Darmowa próbka
MPN:
MAX24011
Producent:
ANALOG DEVICES
Dodany do bazy:
Ostatnio widziany:

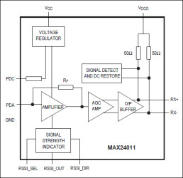
The MAX24011 is a low-power and high-sensitivity 2.5Gbps continuous mode transimpedance amplifier (TIA) optimized for GPON fiber optic applications.

The MAX24011 implements a complete analog front-end, converting the photo-detector current to a differential analog voltage signal.

The MAX24011 has a low-noise front-end, an AGC and typical differential transimpedance of 23kΩ. The MAX24011 also provides a filtered bias current to the photo detector cathode for internally biased PIN applications and a received signal strength indicator (RSSI) output. The RSSI is either derived from the current supplied by the PDC regulator, or represents the average current into the PDA pin for use with externally biased photodetectors, such as an APD.

The MAX24011 is available in die form for mounting on a header to create a ROSA when combined with suitable optics and photo-detector diode.

Applications

* GPON, ONU receivers * OC-48 Transceiver Modules

* -33dBm (typ) Sensitivity With APD

* Up to 2.5Gbps (NRZ) Data Rates

* 190nARMS (typ) Input-Referred Noise

* Automatic Gain Control of Overload

* 31mA (typ) Current Consumption

* Received Signal Strength Indicator Output from PDA or PDC

* -40°C to +95°C Operating Temperature Range

Elecena nie prowadzi sprzedaży elementów elektronicznych, ani w niej nie pośredniczy.

Produkt pochodzi z oferty sklepu