elecena.pl

Low-Cost, 900MHz, Low-Noise Amplifier and Downconverter Mixer

Analog Devices

Low-Cost, 900MHz, Low-Noise Amplifier and Downconverter Mixer RSS Sample
  • Darmowa próbka
MPN:
MAX2685
Producent:
ANALOG DEVICES
Dodany do bazy:
Ostatnio widziany:
Zmiana ceny:
-100% (18.01.2025)
Poprzednia cena:
1.97

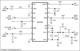
The MAX2685's low-noise amplifier (LNA) and downconverter mixer comprise the major blocks of an RF front-end receiver. Optimized for 900MHz operation, the device's low noise figure, high gain, and high linearity make it ideal for cellular, cordless, and wireless data applications. A low supply current of 8.5mA (high-gain mode) and 3.8mA (low-gain mode) plus a low operating supply voltage range of +2.7V to +5.5V make it suitable for use in 3-cell NiCd or 1-cell lithium-ion (Li+) battery applications. A low-power shutdown mode further extends battery life by reducing supply current below 0.1µA.

The MAX2685 includes an LNA, LNA bypass switch, downconverter mixer, and local-oscillator (LO) buffer. The LNA has a low noise figure of 1.4dB, a high gain of 15dB, and an input third-order intercept point (IP3) of -4dBm. The mixer has a noise figure of 13dB, a gain of 6dB, and an input IP3 of +7dBm. In addition, an LNA bypass switch allows two levels of gain, reducing power consumption when high gain is not needed.

The downconverter mixer has a single-ended RF input port and differential IF output ports. Differential operation of the IF ports offers improved even-order harmonic rejection and increased immunity to noise. An LO buffer allows the LO port to be driven with only -8dBm of LO power. The MAX2685 is offered in a space-saving 16-pin QSOP package.

Applications

* 868MHz European ISM Band * 900MHz ISM-Band Applications * Cell Phones/Cordless Phones * Wireless Data

* 800MHz to 1000MHz RF Frequency Range

* +2.7V to +5.5V Single-Supply Operation

* Integrated LNA + Mixer + LO Buffer

* Logic-Controlled LNA Bypass Switch Reduces Supply Current

* LNA Performance (High/Low Gain)

* Gain: +15dB/-12dB

* NF: 1.4dB/12dB

* Input IP3: -4dBm/+16dBm

* Mixer Performance (High/Low Gain)

* Gain: 6dB/4.6dB

* NF: 13dB/12dB

* Input IP3: +7dBm/-1.5dBm

* Supply Current

* 8.5mA (High Gain)

* 3.8mA (Low Gain)

* <0.1µA Supply Current in Shutdown Mode

* 0.8µs Receiver Enable Time

Elecena nie prowadzi sprzedaży elementów elektronicznych, ani w niej nie pośredniczy.

Produkt pochodzi z oferty sklepu