elecena.pl

2.4GHz Monolithic Voltage-Controlled Oscillators

Analog Devices

2.4GHz Monolithic Voltage-Controlled Oscillators RSS Sample
  • Darmowa próbka
MPN:
MAX2751
Producent:
ANALOG DEVICES
Dodany do bazy:
Ostatnio widziany:
Zmiana ceny:
-100% (17.01.2025)
Poprzednia cena:
1.78

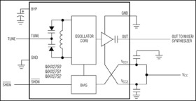
The MAX2750/MAX2751/MAX2752 are self-contained voltage-controlled oscillators (VCOs) intended for use in the 2.4GHz to 2.5GHz ISM band. Each IC combines a fully integrated oscillator and output buffer in a miniature 8-pin µMAX package.

The inductor and varactor elements of the tank are integrated on-chip, greatly simplifying application of the part. The only required external components are a couple of supply bypass capacitors. The IC provides direct connection to the VCO tuning voltage input and the VCO buffer output. The tuning voltage input range is +0.4V to +2.4V, and the oscillator frequency tuning range is factory adjusted to provide guaranteed limits. The output signal is buffered by an amplifier stage (internally matched to 50Ω) to provide higher output power and isolate the device from load impedance variations.

The MAX2750/MAX2751/MAX2752 operate over a +2.7V to +5.5V supply voltage range. Internal regulation of the oscillator supply voltage eliminates the need for an external LDO regulator for the VCO. The IC also provides a digitally controlled shutdown mode to permit implementation of sophisticated power-supply management. In shutdown, the supply current is reduced to less than 1µA.

Applications

* 2.4GHz Bluetooth® ISM Proprietary Radio * 802.11 FHSS WLAN * 802.11b DSSS WLAN * HomeRF

* Guaranteed Frequency Tuning Range

* MAX2750: 2400MHz to 2500MHz (Zero IF)

* MAX2751: 2120MHz to 2260MHz (240MHz to 280MHz IF)

* MAX2752: 2025MHz to 2165MHz (335MHz to 375MHz IF)

* On-Chip Tank Circuit

* Internally Matched Output Buffer Amplifier

* Low-Current Shutdown Mode

* +2.7V to +5.5V Supply Voltage Range

* Miniature 8-Pin µMAX Package

Elecena nie prowadzi sprzedaży elementów elektronicznych, ani w niej nie pośredniczy.

Produkt pochodzi z oferty sklepu