Universal GPS Receiver
Analog Devices
RSS
Sample
- Darmowa próbka
- MPN:
- MAX2769
- Producent:
- ANALOG DEVICES
- Dodany do bazy:
- Ostatnio widziany:
Sugerowane produkty dla max2769
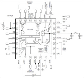
The MAX2769 is the industry's first global navigation satellite system (GNSS) receiver covering GPS, GLONASS, and Galileo navigation satellite systems on a single chip. This single-conversion, low-IF GNSS receiver is designed to provide high performance for a wide range of consumer applications, including mobile handsets.
Designed on Maxim's advanced, low-power SiGe BiCMOS process technology, the MAX2769 offers the highest performance and integration at a low cost. Incorporated on the chip is the complete receiver chain, including a dual-input LNA and mixer, followed by the image-rejected filter, PGA, VCO, fractional-N frequency synthesizer, crystal oscillator, and a multibit ADC. The total cascaded noise figure of this receiver is as low as 1.4dB.
The MAX2769 completely eliminates the need for external IF filters by implementing on-chip monolithic filters and requires only a few external components to form a complete low-cost GPS receiver solution.
The MAX2769 is the most flexible receiver on the market. The integrated delta-sigma fractional-N frequency synthesizer allows programming of the IF frequency within a ±40Hz accuracy while operating with any reference or crystal frequencies that are available in the host system. The integrated ADC outputs 1 or 2 quantized bits for both I and Q channels, or up to 3 quantized bits for the I channel. Output data is available either at the CMOS logic or at the limited differential logic levels.
The MAX2769 is packaged in a compact 5mm x 5mm, 28-pin thin QFN package with an exposed paddle. The part is also available in die form. Contact the factory for further information.
Applications
* Digital Still Cameras and Camcorders * In-Vehicle Navigation Systems * Laptops and Ultra-Mobile PCs * Location Based Services (LBS) * PDAs (Personal Digital Assistants) * PMPs (Personal media Players) * PNDs (Personal Navigation Devices) * Recreational/Marine Navigation/Avionics * Software GPS * Telematics (Asset Tracking, Inventory Management)
* GPS/GLONASS/Galileo Receivers
* No External IF SAW or Discrete Filters Required
* Programmable IF Frequency
* Fractional-N Synthesizer with Integrated VCO Supports Wide Range of Reference Frequencies
* Dual-Input Uncommitted LNA for Separate Passive and Active Antenna Inputs
* 1.4dB Cascade Noise Figure
* Integrated Crystal Oscillator
* Integrated Active Antenna Sensor
* 10mA Supply Current in Low-Power Mode
* 2.7V to 3.3V Supply Voltage
* Small, 28-Pin, RoHS-Compliant, Thin QFN Lead-Free Package (5mm x 5mm)
Elecena nie prowadzi sprzedaży elementów elektronicznych, ani w niej nie pośredniczy.
Produkt pochodzi z oferty sklepu Analog Devices