elecena.pl

±80V Fault-Protected, 2Mbps, Low Supply Current CAN Transceiver

Analog Devices

±80V Fault-Protected, 2Mbps, Low Supply Current CAN Transceiver RSS Sample
  • Darmowa próbka
MPN:
MAX3053
Producent:
ANALOG DEVICES
Dodany do bazy:
Ostatnio widziany:
Zmiana ceny:
-100% (18.01.2025)
Poprzednia cena:
2.66

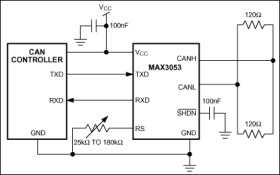
The MAX3053 interfaces between the control area network (CAN) protocol controller and the physical wires of the bus lines in a CAN. It is primarily intended for industrial systems requiring data rates up to 2Mbps and features ±80V fault protection against shorts to high-voltage power buses. The device provides differential transmit capability to the bus and differential receive capability to the CAN controller.

The MAX3053 has three different modes of operation: high-speed, slope control, and shutdown. High-speed mode allows data rates up to 2Mbps. In slope control mode, data rates are between 40kbps and 500kbps so the effects of EMI are reduced and unshielded twisted or parallel cable may be used. In shutdown mode, the transmitter is switched off, and the receiver is switched to a low-current mode.

An AutoShutdown™ function puts the device in 15µA shutdown mode when the bus or CAN controller is inactive for 47ms or greater.

The MAX3053 is available in an 8-pin SO package and is specified for -40°C to +125°C operation.

Applications

* HVAC Controls * Industrial Control and Networks * Printers * Telecom 72V Systems

* ±80V Fault Protection

* Three Operating Modes

* High-Speed Operation up to 2Mbps

* Slope Control Mode to Reduce EMI (40kbps to 500kbps)

* 15µA Low-Current Shutdown Mode

* Autoshutdown when Device Is Inactive

* Automatic Wakeup from Shutdown

* Thermal Shutdown

* Current Limiting

* Fully Compatible with the ISO 11898 Standard

Elecena nie prowadzi sprzedaży elementów elektronicznych, ani w niej nie pośredniczy.

Produkt pochodzi z oferty sklepu