elecena.pl

Quad, Rail-to-Rail, Fault-Protected, SPST Analog Switches

Analog Devices

Quad, Rail-to-Rail, Fault-Protected, SPST Analog Switches RSS Sample
  • Darmowa próbka
MPN:
MAX313F
Producent:
ANALOG DEVICES
Dodany do bazy:
Ostatnio widziany:
Zmiana ceny:
-100% (20.01.2025)
Poprzednia cena:
8.43

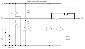
The MAX312F/MAX313F/MAX314F are quad, single-pole/single-throw (SPST), fault-protected analog switches. They are pin compatible with the industry-standard nonprotected MAX312/MAX313/MAX314. These switches feature fault-protected inputs and rail-to-rail signal-handling capability. All analog signal terminals are protected from overvoltage faults up to ±36V with power on and up to ±40V with power off. During a fault condition, the COM, NO, or NC terminal becomes an open circuit and only microamperes of leakage current flow from the source. On-resistance is 10Ω (max) and is matched between switches to 0.5Ω (max) at +25°C.

The MAX312F has four normally closed (NC) switches. The MAX313F has four normally open (NO) switches. The MAX314F has two NC and two NO switches. These CMOS switches operate with dual power supplies ranging from ±4.5V to ±20V or a single supply between +9V and +36V. All digital inputs have +0.8V and +2.4V logic thresholds, ensuring both TTL and CMOS logic compatibility when using ±15V or a single +12V supply.

For supply voltages of ±5V, +5V, and +3V, refer to the MAX4711/MAX4712/MAX4713 data sheet.

Applications

* Automated Test Equipment (ATE) * Avionics * Communication Systems * Data Acquisition * Hot Swap * Industrial and Process Control Systems * Redundant/Backup Systems * Signal Routing * Test Equipment

* No Power-Supply Sequencing Required

* Rail-to-Rail Signal Handling

* All Switches Off with Power Off

* All Switches Off when V+ is Off and V- is On

* ±40V Fault Protection with Power Off

* ±36V Fault Protection with ±15V Supplies

* Control Line Fault Protection from V- - 0.3V to V- + 40V

* Pin Compatible with Industry-Standard DG411/DG412/DG413

* 600ns (typ) Fault Response Time

* 10Ω (max) RON with ±15V Supplies

* ±4.5V to ±20V Dual Supplies

* +9V to +36V Single Supply

* TTL- and CMOS-Compatible Logic Inputs with ±15V or Single +9V to +15V Supplies

Elecena nie prowadzi sprzedaży elementów elektronicznych, ani w niej nie pośredniczy.

Produkt pochodzi z oferty sklepu