High CMRR RS-485 Transceiver with ±50V Isolation
Analog Devices
RSS
Sample
- Darmowa próbka
- MPN:
- MAX3157
- Producent:
- ANALOG DEVICES
- Dodany do bazy:
- Ostatnio widziany:
- Zmiana ceny:
- -100% (19.01.2025)
- Poprzednia cena:
- 9.42
Sugerowane produkty dla progmable
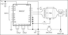
The MAX3157 is a high CMRR RS-485/RS-422 data-communications interface providing ±50V isolation in a hybrid microcircuit. A single +5V supply on the logic side powers both sides of the interface, with external ±50V capacitors transferring power from the logic side to the isolated side. Each MAX3157 contains one transmitter and one receiver and is guaranteed to operate at data rates up to 250kbps. Drivers are short-circuit current limited and protected against excessive power dissipation by thermal shutdown circuitry that places the driver outputs into a high-impedance state. The receiver input has a fail-safe feature that guarantees a logic high receiver output if the inputs are open, shorted, or connected to a terminated transmission line with all drivers disabled.
The MAX3157 typically draws 25mA of supply current when unloaded or when fully loaded with the driver disabled. Supply current drops to 25µA when the device is placed in shutdown mode. The device is pin selectable between half- and full-duplex mode and also features independently programmable receiver and transmitter output phase through separate pins. The MAX3157 is a low-cost replacement for opto-isolated transceivers. For fully isolated RS-485/RS-422 transceivers, refer to the MAX1480 family data sheet.
Applications
* Automated Test Equipment (ATE) * Building Energy Management (HVAC) * Building Security/Remote Cameras * High-Speed Access (Telecom) * Industrial Sensor Transmitters/Transducers * Motor and Motion Control * POS Terminals * Programmable Logic Controllers * Remote Cameras * Telecom Switches * Test and Measurement Equipment * X-Ray and Ultrasound Diagnostics
* ±50V Isolated Data Interface
* +5V Single Supply
* Low-Cost Replacement for Opto-Isolated Transceivers
* True Fail-Safe Receiver While Maintaining EIA/TIA-485 Compliance
* Pin-Selectable Full/Half-Duplex Operation
* Phase Controls to Correct for Twisted-Pair Reversal
* 25µA Low-Power Shutdown Mode
* Thermal Shutdown for Driver Overload Protection
* 28-Pin SSOP Package
* Slew Rate Limited Reduced EMI
Elecena nie prowadzi sprzedaży elementów elektronicznych, ani w niej nie pośredniczy.
Produkt pochodzi z oferty sklepu Analog Devices