elecena.pl

System Management Microcontroller

Analog Devices

System Management Microcontroller RSS Sample
  • Darmowa próbka
MPN:
MAX31782
Producent:
ANALOG DEVICES
Dodany do bazy:
Ostatnio widziany:

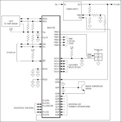
The MAX31782 provides a complete solution for the monitoring and controlling of complex system physical health characteristics based on a high-performance, MAXQ20, 16-bit microcontroller core with generous amounts of flash program/data and RAM data memory.

I/O resources include an accurate measurement system for temperature and voltage, PWM outputs, timer inputs, and GPIO to support monitoring and controlling critical system parameters such as temperature, voltage, fan speed, and chassis intrusion. Direct connection of diode-connected transistors used as remote temperature sensors is supported as well as expansion to a virtually unlimited number of external digital temperature sensor ICs using the on-chip master I²C interface. An independent slave I²C interface facilitates communication to a host microprocessor in addition to password-protected in-system reprogramming of the on-chip flash.

Ease of development is supported with highly versatile C-compilers and development software that programs flash and performs in-circuit debug through the integrated JTAG interface and associated hardware.

All these features combined make the device a highly flexible platform, allowing the designer to easily create a customized complex system management solution.

Applications

* Base Stations

* Network Switches/Routers

* Servers

* Smart Grid Network Systems

* MAXQ20, High-Performance, 16-Bit µC

* Efficient C-Language Programming

* 36KWords Total Program Memory

* 32KWords Flash Program Memory

* 4KWords ROM Program Memory

* 1KWords Data RAM

* 12-Bit ADC with 7-Input Mux for Temperature and Voltage Monitoring

* Temperature Measurement Analog Front-End

* 0.125°C Resolution

* Diode Series Resistance Cancellation

* Six Timer/Fan Tachometer Inputs

* Six 16-Bit PWM Outputs for Fan Speed or D/A Applications

Elecena nie prowadzi sprzedaży elementów elektronicznych, ani w niej nie pośredniczy.

Produkt pochodzi z oferty sklepu