elecena.pl

1Gbps, High-Speed Limiting Amplifier with Chatter-Free Loss of Signal Detection

Analog Devices

1Gbps, High-Speed Limiting Amplifier with Chatter-Free Loss of Signal Detection RSS Sample
  • Darmowa próbka
MPN:
MAX3262
Producent:
ANALOG DEVICES
Dodany do bazy:
Ostatnio widziany:

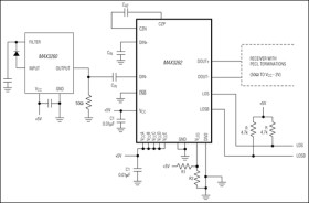
The MAX3262 limiting amplifier with its high gain and wide bandwidth is ideal for use as a post amplifier in fiber-optic receivers with data rates up to 1Gbps. The amplifier's gain can be adjusted between 33dB and 48dB. At maximum gain, signals as small as 6mVp-p can be amplified to drive devices with PECL inputs.

The MAX3262 has complementary loss-of-signal outputs for interfacing with open-fiber-control (OFC) circuitry. These outputs can be programmed to assert with input levels between 9mVp-p and 48mVp-p. LOS hysteresis for any programmed level is nominally 3.0dB, preserving a balance between noise immunity and dynamic range.

Applications

* 1062Mbps Fibre Channel * 622Mbps SONET

* 900MHz Bandwidth

* 48dB Maximum Gain

* Chatter-Free LOS

* Programmable LOS Threshold

* Single +5V Power Supply

* Fully Differential Architecture

Elecena nie prowadzi sprzedaży elementów elektronicznych, ani w niej nie pośredniczy.

Produkt pochodzi z oferty sklepu