elecena.pl

Upstream CATV Amplifier

Analog Devices

Upstream CATV Amplifier RSS Sample
  • Darmowa próbka
MPN:
MAX3510
Producent:
ANALOG DEVICES
Dodany do bazy:
Ostatnio widziany:

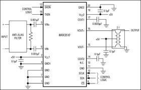
The MAX3510 is a programmable power amplifier for use in CATV upstream applications. The device outputs up to 64dBmV (continuous wave) through a 2:1 (voltage ratio) transformer. It features variable gain controlled by a 3-wire digital serial bus. Gain control is available in 1dB steps. The device operates over a frequency range of 5MHz to 65MHz.

The MAX3510 offers a transmit-disable mode, which places the device in a high-isolation state for use between bursts in TDMA systems. In this mode the output stage is shut off, minimizing output noise. When entering and leaving transmit-disable mode, transients are kept to 7mV nominal at full gain. In addition, supply current is reduced to 25mA.

Two power-down modes are available. Software-shutdown mode permits power-down of all analog circuitry while maintaining the programmed gain setting. Shutdown mode disables all circuitry and reduces current consumption to less than 10µA.

The MAX3510 is available in a 20-pin QSOP package for the extended-industrial temperature range (-40°C to +85°C).

Applications

* Cable Modems * Cable Television Set-Top Boxes * CATV Status Monitors * Telephony-Over-Cable

* Ultra-Low Power-Up/Down Transients, 7mV Typical at 59dBmV Output

* Single +5V Supply

* Output Level Ranges from <8dBmV to 64dBmV

* Gain Programmable in 1dB Steps

* Low Transmit Output Noise Floor: -47dBmV (160kHz BW)

* Low Transmit-Disable Output Noise: -70dBmV

* Two Power-Down Modes

Elecena nie prowadzi sprzedaży elementów elektronicznych, ani w niej nie pośredniczy.

Produkt pochodzi z oferty sklepu