elecena.pl

Upstream CATV Driver Amplifier

Analog Devices

Upstream CATV Driver Amplifier RSS Sample
  • Darmowa próbka
MPN:
MAX3532
Producent:
ANALOG DEVICES
Dodany do bazy:
Ostatnio widziany:

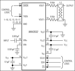
The MAX3532 is a programmable power amplifier for use in upstream cable applications. The device outputs up to 62dBmV (continuous wave) through a 1:2 (voltage ratio) transformer when driven with 36dBmV at its input. It features variable gain, which is controlled via a 3-wire digital serial bus and available in 1dB steps. The operating frequency ranges from 5MHz to 42MHz.

The MAX3532 offers three operating modes: high power, low noise, and transmit disable. High-power mode achieves the highest output levels, while low-noise mode achieves the lowest output noise when driving lower output levels. Transmit disable mode places the device in a high-isolation state with minimum output noise, for use between bursts in TDMA systems.

Two power-down modes are also available. Software shutdown mode permits power-down of all analog circuitry while maintaining the programmed gain setting. Shutdown mode disables all circuitry and reduces current consumption below 10µA.

The MAX3532 comes in a 36-pin SSOP package screened for the extended-industrial temperature range (-40°C to +85°C).

Applications

* Cable Modems * Cable Television Set-Top Boxes * Telephony-Over-Cable

* Single +5V Supply

* Output Level Ranges from Less than 8dBmV to 62dBmV, in 1dB Steps

* Gain Programmable in 1dB Steps

* 350mW Typical Power Dissipation

* Transmit-Disable Mode

* Two Shutdown Modes

Elecena nie prowadzi sprzedaży elementów elektronicznych, ani w niej nie pośredniczy.

Produkt pochodzi z oferty sklepu