DeepCover Security Manager with 128 Bytes of Nonimprinting Memory
Analog Devices
RSS
Sample
- Darmowa próbka
- MPN:
- MAX36051
- Producent:
- ANALOG DEVICES
- Dodany do bazy:
- Ostatnio widziany:
Sugerowane produkty dla nonimprinting
DeepCover® embedded security solutions cloak sensitive data under multiple layers of advanced physical security to provide the most secure key storage possible.
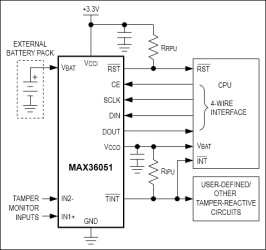
The DeepCover Security Manager (MAX36051) is a 4-wire-compatible security manager with 128 bytes of internal memory. This device is specifically intended to address the temperature and voltage monitoring requirements of the payment card industry (PCI) and other equipment where data protection and security are critical. The device incorporates a battery-backup controller, system power monitor, CPU supervisor, temperature sensor, and two tamper-detection comparator inputs for interface to external sensors, interlocks, or antitamper meshes. In the event of primary power failure, an external battery power source is automatically switched in to keep the tamper-detection circuitry alive.Applications
* Gaming * Industrial Controls and Monitoring * Lottery Terminals * Personal Computers * Secure USB Flash Memory Drivers
* 128 Bytes of Nonimprinting Memory with High-Speed Erase
* Two General-Purpose Tamper-Detect Comparators with Associated Reference
* Latches State of All Tamper-Detect Comparators
* Free-Running, 32-Bit Elapsed Time Counter
* 4-Wire-Compatible Interface
* Programmable Glitch Filters
* On-Chip, Programmable Temperature Sensor
* System Power Monitor for Detection of Power Supply Attacks
* Tamper-Interrupt Output
* Integrated CPU Supervisor
* Battery-Backup Controller
* Programmable Ultra-Low Power Consumption
* 1.5µA at +25°C (typ)
* 3.0V to 3.6V Single-Supply Operation
Elecena nie prowadzi sprzedaży elementów elektronicznych, ani w niej nie pośredniczy.
Produkt pochodzi z oferty sklepu Analog Devices