elecena.pl

155Mbps to 2.5Gbps Burst-Mode Laser Driver

Analog Devices

155Mbps to 2.5Gbps Burst-Mode Laser Driver RSS Sample
  • Darmowa próbka
MPN:
MAX3656
Producent:
ANALOG DEVICES
Dodany do bazy:
Ostatnio widziany:

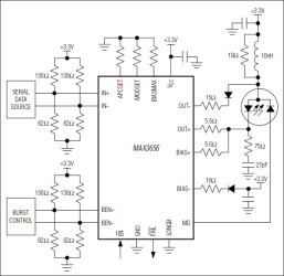
The MAX3656 is a burst-mode laser driver that operates at data rates from 155Mbps up to 2.5Gbps. The laser driver accepts either positive-referenced emitter-coupled logic (PECL) or current-mode logic (CML) data inputs and provides bias and modulation current for the laser diode. The device can switch the laser diode from a completely dark (off) condition to a full (on) condition (with proper bias and modulation currents) in less than 2ns. The MAX3656 incorporates DC-coupling between laser driver and laser diode and operates with a single-supply voltage as low as +3.0V.

A digital automatic power-control (APC) loop is provided to maintain the average optical power over the full temperature range and lifetime. The APC loop is functional for a minimum burst on-time of 576ns and minimum burst off-time of 96ns, with no limit on the maximum burst on- or off-time. A fail monitor is provided to indicate when the APC loop can no longer maintain the average power. The MAX3656 can be configured for nonburst-mode applications (continuous mode) by connecting burst enable (BEN) high. For power saving, the MAX3656 provides enabling and disabling functionality. The modulation current can be set from 10mA to 85mA and the bias current can be set from 1mA to 70mA.

The MAX3656 is packaged in a small, 24-pin, 4mm x 4mm thin QFN package and consumes only 132mW (typ), excluding bias and modulation currents.

Applications

* APON, EPON, and GPON Upstream Transmitters * Fiber-to-the-Home (FTTH) and Fiber-to-the-Business (FTTB) Broadband Access Systems * Passive Optical Network (PON) Transmitters

* Multirate Operation from 155Mbps to 2.5Gbps

* Burst Enable/Disable Delay < 2ns

* Burst On-Time of 576ns to Infinity

* Infinite Bias-Current Hold Time Between Bursts

* DC-Coupled Operation with Single +3.3V Power Supply

* 40mA Typical Supply Current

* Programmable Bias Current from 1mA to 70mA

* Programmable Modulation Current from 10mA to 85mA

* Automatic Average Power Control with Failure Monitor (No CAPC Capacitor Needed)

* APC Loop Initialization ≤ 3 Bursts

Elecena nie prowadzi sprzedaży elementów elektronicznych, ani w niej nie pośredniczy.

Produkt pochodzi z oferty sklepu