elecena.pl

Multirate SMPTE SD/HD Cable Driver with Selectable Slew Rate

Analog Devices

Multirate SMPTE SD/HD Cable Driver with Selectable Slew Rate RSS Sample
  • Darmowa próbka
MPN:
MAX3812
Producent:
ANALOG DEVICES
Dodany do bazy:
Ostatnio widziany:

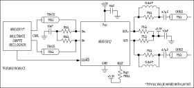
The MAX3812 is a multirate SMPTE cable driver designed to operate at data rates up to 1.485Gbps, driving one or two 75Ω coaxial cables. Two selectable slew rates are provided for compliance to SMPTE 292M, SMPTE 344M, and SMPTE 259M. The MAX3812 is pin compatible with the Gennum GS1528.

The MAX3812 inputs are internally biased and compatible with differential swings of CML, LVPECL, and LVDS. Output voltage swing is adjustable with a single external resistor.

The MAX3812 operates over a 0°C to +85°C temperature range. It typically consumes 106mW with a +3.3V power supply and is available in an 8-pin SO package.

Applications

* Professional Digital Video Cameras and Recording Devices * Professional Digital Video Switchers and Routers * SMPTE 292M, SMPTE 344M, SMPTE 259M, and DVB-ASI Coaxial Cable Serial Digital Interfaces

* SMPTE 292M, SMPTE 344M, SMPTE 259M, and DVB-ASI Compliant

* 106mW Power Consumption Using a +3.3V Power Supply

* Smooth Rise/Fall Transitions for Low EMI

* Selectable Slew Rate for HD and SD Rates

* Pin Compatible with Gennum GS1528

* Dual Coaxial Cable Driving Outputs

* Adjustable Output Voltage Swing

* Input Compatibility with Differential Swings of CML, LVPECL, and LVDS

* 0°C to +85°C Operating Temperature Range

Elecena nie prowadzi sprzedaży elementów elektronicznych, ani w niej nie pośredniczy.

Produkt pochodzi z oferty sklepu