10.7Gbps Laser Diode Drivers
Analog Devices
RSS
Sample
- Darmowa próbka
- MPN:
- MAX3932
- Producent:
- ANALOG DEVICES
- Dodany do bazy:
- Ostatnio widziany:
Sugerowane produkty dla oc192
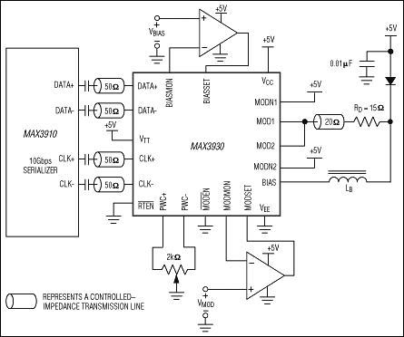
The MAX3930/MAX3931/MAX3932 are designed for direct modulation of laser diodes at data rates up to 10.7Gbps. They provide adjustable laser bias and modulation currents and are implemented using Maxim's second-generation in-house SiGe process.
The MAX3930 accepts differential CML clock and data input signals and includes 50Ω on-chip termination resistors. It delivers a 1mA to 100mA laser bias current and a 20mA to 100mA modulation current with a typical (20% to 80%) 25ps rise time. An input data retiming latch can be used to reject input pattern-dependent jitter if a clock signal is available.
The MAX3931/MAX3932 have an alternate pad out with respect to the MAX3930. The MAX3931 includes the series damping resistor RD on chip.
The MAX3930/MAX3931/MAX3932 also include an adjustable pulse-width control circuit to minimize laser pulse-width distortion.
Applications
* Computers: Desktop, Workstation, Server * Section Regenerators * SONET OC-192 and SDH STM-64 * Transmission Systems * Up to 10.7Gbps Optical Transmitters
* Single +5V or -5.2V Power Supply
* 108mA Supply Current
* Operates to 10.7Gbps
* 50Ω On-Chip Input Termination Resistors
* Programmable Modulation Current to 100mA
* Programmable Laser Bias Current to 100mA
* 25ps Rise Time (MAX3930/MAX3932)
* Adjustable Pulse-Width Control
* Selectable Data Retiming Latch
* ESD Protection
* Internal Series Damping Resistor (MAX3931)
Elecena nie prowadzi sprzedaży elementów elektronicznych, ani w niej nie pośredniczy.
Produkt pochodzi z oferty sklepu Analog Devices