10.7Gbps Compact Laser Diode Driver
Analog Devices
RSS
Sample
- Darmowa próbka
- MPN:
- MAX3934
- Producent:
- ANALOG DEVICES
- Dodany do bazy:
- Ostatnio widziany:
Sugerowane produkty dla max3934
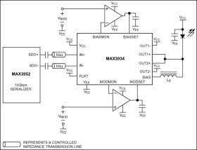
The MAX3934 is a compact +5V or -5.2V laser driver designed to directly modulate a laser diode at data rates up to 10.7Gbps. The driver provides externally programmable laser biasing and modulation currents. DC-coupling with an integrated compensation network, consisting of a series-damping resistor and a shunt RC, makes the MAX3934 ideal for compact subassemblies.
The MAX3934 accepts a differential CML or PECL data signal and includes 50Ω on-chip termination resistors. It delivers a 1mA to 60mA laser bias current and a 20mA to 80mA laser modulation current with a typical edge speed of 25ps (20% to 80%). A high-bandwidth, fully differential signal path is internally implemented to minimize jitter accumulation. Additional features include a data polarity control, bias current, and modulation current monitors.
Applications
* Add/Drop Multiplexers * XENPAK/XPAK Modules * XFP Modules
* 1.30mm x 1.35mm Die Size
* Integrated Compensation Network
* Single +5V or -5.2V Power Supply
* 73mA Supply Current
* Up to 10.7Gbps (NRZ) Operation
* Programmable Laser Bias Current Up to 60mA
* Programmable Modulation Current Up to 80mA
* Polarity Control
* 25ps Output Edge Speed
* CML-/PECL-Compatible Signal Inputs
* Integrated Input Termination Resistors
Elecena nie prowadzi sprzedaży elementów elektronicznych, ani w niej nie pośredniczy.
Produkt pochodzi z oferty sklepu Analog Devices