elecena.pl

3.3V, 10.7Gbps Limiting Amplifier

Analog Devices

3.3V, 10.7Gbps Limiting Amplifier RSS Sample
  • Darmowa próbka
MPN:
MAX3971A
Producent:
ANALOG DEVICES
Dodany do bazy:
Ostatnio widziany:

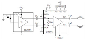
The MAX3971A is a compact 10.7Gbps limiting amplifier. It accepts signals over a wide range of input voltage levels and provides constant-level output voltages with controlled edge speeds. It functions as a data quantizer with a 240mVP-P differential CML output signal with a 100Ω differential termination. The MAX3971A has a disable function that allows the outputs to be squelched if required by the application.

The MAX3971A is designed to work with the MAX3970 transimpedance amplifier (TIA). The limiting amplifier operates on a single +3.3V supply and functions over a 0°C to +85°C temperature range.

The MAX3971A is offered in die form and in a compact 4mm × 4mm 20-pin QFN and thin QFN package.

Applications

* 10Gbps Ethernet Optical Receivers * 10Gbps Fibre Channel Receivers * VSR OC-192 Receivers

* Single +3.3V Power Supply

* 2mVP-P Input Sensitivity

* 1.8ps Typical Deterministic Jitter (VIN = 800mVP-P)

* Dice and 4mm × 4mm QFN or Thin QFN Package Available

* Output Disable Feature

Elecena nie prowadzi sprzedaży elementów elektronicznych, ani w niej nie pośredniczy.

Produkt pochodzi z oferty sklepu