elecena.pl

5V, 6dB Video Buffer with Sync-Tip Clamp, Output Sag Correction, and 150nA Shutdown Current

Analog Devices

5V, 6dB Video Buffer with Sync-Tip Clamp, Output Sag Correction, and 150nA Shutdown Current RSS Sample
  • Darmowa próbka
MPN:
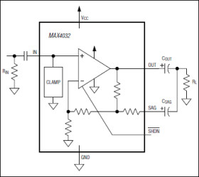
MAX4032
Producent:
ANALOG DEVICES
Dodany do bazy:
Ostatnio widziany:

The MAX4032 5V, 6dB video buffer with sync-tip clamp, output sag correction, and low-power shutdown mode is available in tiny SOT23 and SC70 packages. The sag-corrected output of the MAX4032 is designed to drive AC-coupled, 150Ω back-terminated video loads in portable video applications such as digital still cams, portable DVD players, digital camcorders, PDAs, video-enabled cell phones, portable game systems, and notebook computers. The sag correction feature introduces low-frequency compensation that reduces the value of the normally bulky and expensive 330µF AC-coupling capacitor to two small, less expensive 22µF capacitors. The input clamp positions the video waveform at the output and allows the MAX4032 to be used as either an AC- or DC-coupled output driver.

The MAX4032 operates from a single +5V supply and consumes only 6.5mA of supply current. The low-power shutdown mode reduces the supply current to 150nA, making the MAX4032 ideal for low-voltage, battery-powered video applications.

The MAX4032 is available in tiny 6-pin SOT23 and SC70 packages and is specified over the extended -40°C to +85°C temperature range.

Applications

* Digital Camcorders/Televisions/Still Cameras * Notebook Computers * PDAs * Portable Video/Game Systems/DVD Players * Portable/Flat-Panel Displays * Video-Enabled Cell Phones

* Single +5V Operation

* Input Sync-Tip Clamp

* AC- or DC-Coupled Output

* Low-Power Shutdown Mode Reduces Supply Current to 150nA

* SAG Correction Reduces Output-Coupling Capacitors from 330µF to 22µF

* Available in Space-Saving SOT23 and SC70 Packages

Elecena nie prowadzi sprzedaży elementów elektronicznych, ani w niej nie pośredniczy.

Produkt pochodzi z oferty sklepu