elecena.pl

CMOS Micropower Step-Up Switching Regulator

Analog Devices

CMOS Micropower Step-Up Switching Regulator RSS Sample
  • Darmowa próbka
MPN:
MAX4193
Producent:
ANALOG DEVICES
Dodany do bazy:
Ostatnio widziany:
Zmiana ceny:
-100% (17.01.2025)
Poprzednia cena:
7.06

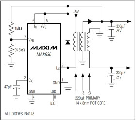
Maxim's MAX630 and MAX4193 CMOS DC-DC regulators are designed for simple, efficient, minimum-size DC-DC converter circuits in the 5mW to 5W range. The MAX630 and MAX4193 provide all control and power handling functions in a compact 8-pin package: a 1.31V bandgap reference, an oscillator, a voltage comparator, and a 375mA N-channel output MOSFET. A comparator is also provided for low-battery detection.

Operating current is only 70µA and is nearly independent of output switch current or duty cycle. A logic-level input shuts down the regulator to less than 1µA quiescent current. Low-current operation ensures high efficiency even in low-power battery-operated systems. The MAX630 and MAX4193 are compatible with most battery voltages, operating from 2.0V to 16.5V.

The devices are pin compatible with the Raytheon bipolar circuits, RC4191/2/3, while providing significantly improved efficiency and low-voltage operation. Maxim also manufactures the MAX631, MAX632, and MAX633 DC-DC converters, which reduce the external component count in fixed-output 5V, 12V, and 15V circuits. See Table 2 at the end of this data sheet for a summary of other Maxim DC-DC converters.

Applications

* +3V to +5V DC-DC Converters * +5V to +15V DC-DC Converters * 5mW to 5W Switch-Mode Power Supplies * 9V Battery Life Extension * High-Efficiency Battery-Powered DC-DC Converters * Uninterruptible 5V Power Supplies

* High Efficiency—85% (typ)

* 70µA Typical Operating Current

* 1µA Maximum Quiescent Current

* 2.0V to 16.5V Operation

* 525mA (Peak) Onboard Drive Capability

* ±1.5% Output Voltage Accuracy (MAX630)

* Low-Battery Detector

* Compact 8-Pin Mini-DIP and SO Packages

* Pin Compatible with RC4191/2/3

Elecena nie prowadzi sprzedaży elementów elektronicznych, ani w niej nie pośredniczy.

Produkt pochodzi z oferty sklepu