elecena.pl

High-Side Power and Current Monitors

Analog Devices

High-Side Power and Current Monitors RSS Sample
  • Darmowa próbka
MPN:
MAX4210
Producent:
ANALOG DEVICES
Dodany do bazy:
Ostatnio widziany:

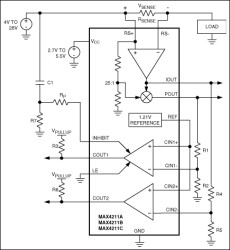
The MAX4210/MAX4211 low-cost, low-power, high-side power/current monitors provide an analog output voltage proportional to the power consumed by a load by multiplying load current and source voltage. The MAX4210/MAX4211 measure load current by using a high-side current-sense amplifier, making them especially useful in battery-powered systems by not interfering with the ground path of the load.

The MAX4210 is a small, simple 6-pin power monitor intended for limited board space applications. The MAX4210A/B/C integrate an internal 25:1 resistor-divider network to reduce component count. The MAX4210D/E/F use an external resistor-divider network for greater design flexibility.

The MAX4211 is a full-featured current and power monitor. The device combines a high-side current-sense amplifier, 1.21V bandgap reference, and two comparators with open-drain outputs to make detector circuits for overpower, overcurrent, and/or overvoltage conditions. The open-drain outputs can be connected to potentials as high as 28V, suitable for driving high-side switches for circuit-breaker applications.

Both the MAX4210/MAX4211 feature three different current- sense amplifier gain options: 16.67V/V, 25.00V/V, and 40.96V/V. The MAX4210 is available in 3mm x 3mm, 6-pin TDFN and 8-pin µMAX® packages and the MAX4211 is available in 4mm x 4mm, 16-pin thin QFN and 16-pin TSSOP packages. Both parts are specified for the -40°C to +85°C extended operating temperature range.

Applications

* Baseband Analog Multipliers * Measurement Instrumentation * Overpower Circuit Breakers * Power-Level Detectors * Power-Supply Displays * Short-Circuit Protection * Smart Battery Packs/Chargers * Smart Peripheral Control * VGA Circuits

* Real-Time Current and Power Monitoring

* ±1.5% (max) Current-Sense Accuracy

* ±1.5% (max) Power-Sense Accuracy

* Two Uncommitted Comparators (MAX4211)

* 1.21V Reference Output (MAX4211)

* Three Current/Power Gain Options

* 100mV/150mV Current-Sense Full-Scale Voltage

* +4V to +28V Input Source Voltage Range

* +2.7V to +5.5V Power-Supply Voltage Range

* Low Supply Current: 380µA (MAX4210)

* 220kHz Bandwidth

* Small 6-Pin TDFN and 8-Pin µMAX Packages (MAX4210)

Elecena nie prowadzi sprzedaży elementów elektronicznych, ani w niej nie pośredniczy.

Produkt pochodzi z oferty sklepu