elecena.pl

80mW, Fixed-Gain, DirectDrive, Stereo Headphone Amplifier with Shutdown

Analog Devices

80mW, Fixed-Gain, DirectDrive, Stereo Headphone Amplifier with Shutdown RSS Sample
  • Darmowa próbka
MPN:
MAX4411B
Producent:
ANALOG DEVICES
Dodany do bazy:
Ostatnio widziany:

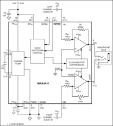
The MAX4411 fixed-gain, stereo headphone amplifier is designed for portable equipment where board space is at a premium. The MAX4411 uses a unique DirectDrive® architecture to produce a ground-referenced output from a single supply, eliminating the need for large DC-blocking capacitors, saving cost, board space, and component height. Additionally, the gain of the amplifier is set internally (-1.5V/V, MAX4411 and -2V/V, MAX4411B), further reducing component count.

The MAX4411 delivers up to 80mW per channel into a 16Ω load and has low 0.003% THD+N. An 86dB at 217Hz power-supply rejection ratio (PSRR) allows this device to operate from noisy digital supplies without an additional linear regulator. The MAX4411 includes ±8kV ESD protection on the headphone outputs. Comprehensive click-and-pop circuitry suppresses audible clicks and pops on startup and shutdown. Independent left/right, low-power shutdown controls make it possible to optimize power savings in mixed-mode, mono/stereo applications.

The MAX4411 operates from a single 1.8V to 3.6V supply, consumes only 5mA of supply current, has short-circuit and thermal-overload protection, and is specified over the extended -40°C to +85°C temperature range. The MAX4411 is available in a tiny (2mm x 2mm x 0.6mm), 16-bump chip-scale package (UCSP™) and a 20-pin thin QFN package (4mm x 4mm x 0.8mm).

Applications

* Cell Phones * MP3 Players * Notebook Computers * PDAs * Portable Audio Equipment * Smartphones

* No Bulky DC-Blocking Capacitors Required

* Fixed -1.5V/V Gain Eliminates External Feedback Network

* MAX4411: -1.5V/V

* MAX4411B: -2V/V

* Ground-Referenced Outputs Eliminate DC-Bias Voltages on Headphone Ground Pin

* No Degradation of Low-Frequency Response Due to Output Capacitors

* 80mW per Channel into 16Ω

* Low 0.003% THD+N

* High PSRR (86dB at 217Hz)

* Integrated Click-and-Pop Suppression

* 1.8V to 3.6V Single-Supply Operation

* Low Quiescent Current (5mA)

* Independent Left/Right, Low-Power Shutdown Controls

* Short-Circuit and Thermal-Overload Protection

* ±8kV ESD-Protected Amplifier Outputs

* Available in Space-Saving Packages

* 16-Bump UCSP (2mm x 2mm x 0.6mm)

* 20-Pin Thin QFN (4mm x 4mm x 0.8mm)

Elecena nie prowadzi sprzedaży elementów elektronicznych, ani w niej nie pośredniczy.

Produkt pochodzi z oferty sklepu