elecena.pl

Low-Power, Precision, 4-Bump WLP, Current-Sense Amplifier

Analog Devices

Low-Power, Precision, 4-Bump WLP, Current-Sense Amplifier RSS Sample
  • Darmowa próbka
MPN:
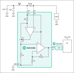
MAX44286
Producent:
ANALOG DEVICES
Dodany do bazy:
Ostatnio widziany:

The MAX44286 is a zero-drift, high-side current-sense amplifier family that offers precision, low supply current and is available in a tiny 4-bump ultra-thin WLP of 0.78mm x 0.78mm x 0.35mm footprint. This miniature size is of paramount for today’s applications in smartphones, mobile accessories, notebooks, portable medical, and all battery-operated portable devices where current monitoring with precision and space are critical.

The MAX44286 has voltage output offered in four gain versions of 25V/V, 50V/V, 100V/V, and 200V/V. These four gain versions offer flexibility in the choice of the sense resistor and the very low input offset voltage helps in detecting small currents on the orders of low microamps. Low power capability also offers the possibility of minimizing power dissipation.

The MAX44286 operates with a supply voltage range of 1.6V to 5.5V over the -40°C to +85°C temperature range and from 1.8V to 5.5V over the -40°C to +125°C automotive temperature range. Supply voltage for the device is shared with the RS+ pin to fit the MAX44286 in a 4-bump, ultra-thin WLP package.

Applications

* Mobile Accessories * Notebook Computers and Tablets * Portable Medical * Portable/Battery-Powered Systems * Power Management Systems * Smartphones

* Ultra-Low Input Offset Voltage and Tiny Gain Error Allow Sense Resistor to Detect Tiny Currents (nA)

* 30µV (max) Offset Voltage

* 0.23% (max) Gain Accuracy

* Low Current Consumption Saves Power

* 12.5µA ICC for 200kHz Gain Bandwidth

* Space-Saving 4-Bump WLP Package

* 0.78mm x 0.78mm x 0.35mm

* Industry-Leading Low-Power Supply Range

* 1.6V to 5.5V Input Common Mode

* Four Gain Options Offer Flexibility in Sense Resistor Selection

* G = 25V/V (MAX44286T)

* G = 50V/V (MAX44286F)

* G = 100V/V (MAX44286H)

* G = 200V/V (MAX44286W)

Elecena nie prowadzi sprzedaży elementów elektronicznych, ani w niej nie pośredniczy.

Produkt pochodzi z oferty sklepu