50mA/100mA Current-Limit Switches
Analog Devices
RSS
Sample
- Darmowa próbka
- MPN:
- MAX4786
- Producent:
- ANALOG DEVICES
- Obudowa:
- SC70
- Dodany do bazy:
- Ostatnio widziany:
Sugerowane produkty dla max4788
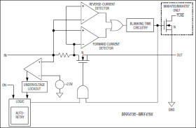
The MAX4785-MAX4788 family of switches feature internal current limiting to prevent host devices from being damaged due to faulty load conditions. These analog switches have a low 0.7Ω on-resistance and operate from a 2.3V to 5.5V input voltage range. They are available with guaranteed 50mA and 100mA current limits, making them ideal for load-switching applications.
When the switch is on and a load is connected to the port, a guaranteed blanking time of 14ms ensures that the transient voltages settle down. If after this blanking time the load current is greater than the current limit, the MAX4785 and MAX4787 enter a latch-off state where the switch is turned off and active-low FLAG is issued to the microprocessor. The switch can be turned on again by cycling the power or the ON pin.
The MAX4786 and MAX4788 have an autoretry feature where the switch turns off after the blanking time and then continuously checks to see if the overload condition is present. The switch remains on after the overload condition disappears.
The MAX4785 and MAX4787 are available in a tiny space-saving 4-pin or 5-pin SC70 package. The MAX4786 and MAX4788 are available only in the 4-pin SC70 package. For higher current current-limiting switches, refer to the MAX4789-MAX4794 and MAX1693 data sheets.
Applications
* Cell Phones * Global Positioning Systems (GPS) * Handheld Devices * PDAs and Palmtop Devices
Elecena nie prowadzi sprzedaży elementów elektronicznych, ani w niej nie pośredniczy.
Produkt pochodzi z oferty sklepu Analog Devices