elecena.pl

Overvoltage-Protection Controller with Internal Disconnect Switch

Analog Devices

Overvoltage-Protection Controller with Internal Disconnect Switch RSS Sample
  • Darmowa próbka
MPN:
MAX4880
Producent:
ANALOG DEVICES
Dodany do bazy:
Ostatnio widziany:

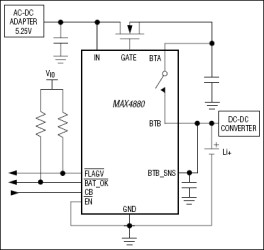
The MAX4880 is an overvoltage-protection controller with an internal current-limited switch that can be configured as a low-cost battery charger. When the input voltage exceeds the overvoltage trip level (5.7V), or drops below the undervoltage-lockout level (4.2V), the MAX4880 turns off the external n-channel MOSFET and asserts an undervoltage/overvoltage flag indicator (active-low FLAGV) low to notify the processor.

The MAX4880 internal current-limited switch limits the charge current flowing to the battery to 525mA. The switch opens when the battery voltage reaches its full-charged state (4.2V), and a flag (active-low BATOK) asserts to notify the processor. The MAX4880 includes a switch-control input (CB) to turn off the internal current-limited switch, regardless of the battery voltage.

The MAX4880 also features a built-in startup delay that allows the adapter voltage to settle down before turning on the MOSFET. Other features include 15kV ESD protection for the input and a shutdown function (active-low EN) to turn off the external n-channel MOSFET.

The MAX4880 is available in a space-saving 10-pin TDFN package and is specified for operation over the extended -40°C to +85°C temperature range.

Applications

* Cell Phones * Digital Still Cameras * MP3 Players * PDAs and Palmtop Devices

* Overvoltage Protection Up to 28V

* Preset 5.6V Overvoltage Trip Level

* Internal 525mA Current-Limited Switch

* ±1.2% Accurate Battery Disconnect (4.2V)

* Drives Low-Cost n-Channel MOSFET

* Internal 50ms Startup Delay

* Overvoltage/Undervoltage-Fault Active-Low FLAGV Indicator

* Battery-Voltage-Trip Active-Low BATOK Indicator

* Undervoltage Lockout

* Thermal Shutdown Protection

* Tiny 10-Pin TDFN Package

Elecena nie prowadzi sprzedaży elementów elektronicznych, ani w niej nie pośredniczy.

Produkt pochodzi z oferty sklepu