Overvoltage Protection Controllers with Current Limit in TDFN
Analog Devices
RSS
Sample
- Darmowa próbka
- MPN:
- MAX4884
- Producent:
- ANALOG DEVICES
- Dodany do bazy:
- Ostatnio widziany:
Sugerowane produkty dla max4884
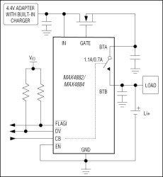
The MAX4881MAX4884 overvoltage protection (OVP) controllers with built-in current-limited switch, protect low voltage systems against voltages of up to 28V. When the input voltage exceeds the overvoltage trip level of 5.6V (MAX4881/MAX4883) or 4.5V (MAX4882/MAX4884), the external n-channel MOSFET is turned off to prevent damage to the protected components. An undervoltage/overvoltage flag indicator (OV-bar) notifies the processor that an undervoltage/overvoltage fault condition is present.
The MAX4881/MAX4882 feature an internal 1.1A current-limited switch, while the MAX4883B/MAX4883C/MAX4884B/MAX4884C include an internal 0.7A current-limited switch. When the load current is at the current limit for longer than the blanking time, the switch of the MAX4881/MAX4882/MAX4883B/MAX4884B latches off and does not turn back on until Active-Low EN, CB, or IN is cycled. A current-limit flag (Active-Low FLAGI) asserts to indicate a current fault condition.
The MAX4883C/MAX4884C limit the current to 0.7A indefinitely until the thermal protection trips. An overcurrent flag output asserts to indicate a current fault condition after the blanking time has elapsed.
The MAX4881MAX4884 have a control input (CB) that is used to turn on and off the internal current-limited switch. Other features include a shutdown function (Active-Low EN) to disable the external n-channel MOSFET, and a built-in startup delay to allow the adapter voltage to settle down before turning on the MOSFET.
The MAX4881MAX4884 is offered in a space-saving 10-pin TDFN package and is specified for operation over the extended -40°C to +85°C temperature range.
Applications
* Cell Phones * Digital Still Cameras * MP3 Players * PDAs and Palmtop Devices
Elecena nie prowadzi sprzedaży elementów elektronicznych, ani w niej nie pośredniczy.
Produkt pochodzi z oferty sklepu Analog Devices