elecena.pl

6Gbps SATA Bidirectional Redriver with Input Equalization, Preemphasis, and Advanced Power Management

Analog Devices

6Gbps SATA Bidirectional Redriver with Input Equalization, Preemphasis, and Advanced Power Management RSS Sample
  • Darmowa próbka
MPN:
MAX4951C
Producent:
ANALOG DEVICES
Dodany do bazy:
Ostatnio widziany:
Zmiana ceny:
-100% (22.01.2025)
Poprzednia cena:
3.42

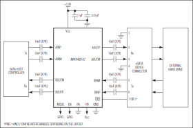
The MAX4951C dual-channel buffer with input equalization and preemphasis is ideal to redrive internal serial-ATA (SATA) 1i, 2i, and 3i signals as well as eSATA 1m and 2m signals. The device features high electrostatic discharge (ESD) ±8kV Human Body Model (HBM) protection. The device can be placed near a SATA connector on the motherboard to overcome board losses and guarantee SATA compliance. The device is SATA specification version 3.0 (gold standard) compliant and can also be pin-configured for SATA specification version 2.6 (gold standard) compliance.

The device features hardware SATA-drive cable detection that automatically places the device into a standby mode that consumes less than 20µA (typ) standby current when no drive is connected. In addition, the device features an independent channel dynamic power-down mode where power consumption is reduced when no input signal is present. The device maintains output common-mode levels to meet internal SATA version 3.0 standards and prevent delays when coming out of low-power mode.

The device preserves signal integrity at the receiver by reestablishing full output levels and reducing the total system jitter (TJ) by providing equalization. The device features channel-independent digital preemphasis controls to drive SATA outputs over longer trace lengths to meet internal SATA specifications. SATA out-of-band (OOB) signaling is supported using high-speed out-of-band signal detection on the inputs and squelch on the corresponding outputs. Inputs and outputs are all internally 50Ω terminated and must be AC-coupled to the SATA controller IC and SATA device.

The MAX4951C operates from a single +3.3V (typ) supply, is available in a small, 4mm x 4mm, TQFN package with flow-through traces for ease of layout, and is specified over the commercial 0°C to +70°C operating temperature range. The MAX4951C is also pin compatible with the MAX4951BE SATA 6.0Gbps redriver.

Applications

* Data Storage/Workstations * Desktop Computers * Docking Stations * Laptop Computers * Servers

* Unique Design Saves Power

* Low-Power, 20µA (typ) SATA Cable/Drive Detect

* Dynamic Power Reduction

* Reduced Power Consumption When Idle

* Maintains Common-Mode Output Level

* No Loss of Data When Coming Out of Low-Power Mode

* Allows Design Flexibility

* Single +3.3V Supply Operation

* SATA 3i (6.0Gbps) and SATA 2i/2m (3.0Gbps) Compliant

* SATA 1i/1m (1.5Gbps) Compatible

* Permits Longer Trace Lengths

* Input Equalization

* Selectable Output Preemphasis

* High Level of Integration for Performance

* Excellent Input/Output Return Loss Up to 6Gbps

* Supports SATA 2i and 3i Output Levels

* Supports SATA OOB Signaling

* OOB Detection: 3ns (typ)

* High ESD Protection on All Pins: ±8kV (HBM)

* Saves Board Space

* On-Chip 50Ω Input/Output Termination Resistors

* Inline Signal Traces for Flow-Through Layout

* Space-Saving, 4mm × 4mm TQFN Package with Exposed Pad

* Pin Compatible with the MAX4951BE

Elecena nie prowadzi sprzedaży elementów elektronicznych, ani w niej nie pośredniczy.

Produkt pochodzi z oferty sklepu