elecena.pl

High-Voltage OVP with Battery Switchover

Analog Devices

High-Voltage OVP with Battery Switchover RSS Sample
  • Darmowa próbka
MPN:
MAX4959
Producent:
ANALOG DEVICES
Dodany do bazy:
Ostatnio widziany:

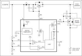
The MAX4959/MAX4960 overvoltage protection controllers protect low-voltage systems against high-voltage faults of up to +28V. When the input voltage exceeds the overvoltage lockout (OVLO) threshold, these devices turn off an external pFET to prevent damage to the protected components. The undervoltage lockout (UVLO) threshold holds the external pFET off until the input voltage rises to the correct level. An additional safety feature latches off the pFET when an incorrect low-power adapter is plugged in.

The MAX4959/MAX4960 control an external battery switchover pFET (P2) (see Figures 4 and 6 in the full data sheet) that switches in the battery when the AC adapter is unplugged. The undervoltage and overvoltage trip levels can be adjusted with external resistors.

The input is protected against ±15kV HBM ESD when bypassed with a 1µF ceramic capacitor to ground. All devices are available in a small 10-pin (2mm x 2mm) µDFN and are specified for operation over the extended -40°C to +85°C temperature range.

Applications

* Camcorders * Laptops * Notebooks

* Overvoltage Protection Up to +28V

* ±2.5% Accurate Externally Adjustable OVLO/UVLO Thresholds

* Battery Switchover pFET Control

* Protection Against Incorrect Power Adapter

* Low (100µA Typ) Supply Current

* 25ms Input Debounce Timer

* 25ms Blanking Time

* 10-Pin (2mm x 2mm) µDFN Packages

Elecena nie prowadzi sprzedaży elementów elektronicznych, ani w niej nie pośredniczy.

Produkt pochodzi z oferty sklepu