elecena.pl

Overvoltage Protector with Active Current Limit

Analog Devices

Overvoltage Protector with Active Current Limit RSS Sample
  • Darmowa próbka
MPN:
MAX4981
Producent:
ANALOG DEVICES
Dodany do bazy:
Ostatnio widziany:

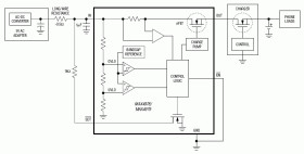
The MAX4978–MAX4981 overvoltage-protection devices protect low-voltage systems against voltage faults up to +28V and feature a low 85mΩ RON FET, an active current limiter, and lithium-ion battery overcharge protection (MAX4980/MAX4981). These devices are used to protect the charger input port on a portable device.

The overvoltage protector feature protects against voltages up to 28V with two different trip thresholds: 5.7V (MAX4978/MAX4980/MAX4981) and 6.8V (MAX4979). There is an undervoltage protector with two different trip thresholds: 4.4V (MAX4978) and 2.63V (MAX4979/MAX4980/MAX4981).

The overcurrent limiter and battery voltage monitor features provide a second layer of protection for a lithium-ion battery charger. The overcurrent limiter is available in two different thresholds: 0.9A (MAX4978/MAX4979/MAX4980) and 1.95A (MAX4981). Once current reaches the threshold, it is held for a 20ms blanking time. If the current is still at the limit after the blanking time, the FET is turned off, and the device restarts the cycle after 160ms. The battery voltage monitor measures the voltage of a lithium-ion battery and disables the FET if the battery voltage reaches 4.4V (MAX4980/MAX4981).

The MAX4978–MAX4981 are available in a small 8-pin TDFN (2mm x 3mm) package and are specified over the extended -40°C to +85°C temperature range.

Applications

* Cell Phones * Digital Still Cameras * MP3 Players * PDAs and Palmtop Devices

* Input Voltage Protection Up to +28V

* Integrated nFET Switch, 85mΩ (typ)

* Preset Overvoltage Protection Trip Level

* 5.7V (typ) (MAX4978/MAX4980/MAX4981)

* 6.8V (typ) (MAX4979)

* Low-Current Undervoltage Lockout Mode

* Overcurrent Protection

* Internal 160ms (typ) Startup Delay

* Thermal-Shutdown Protection

* Battery Overcharge Protection (MAX4980/MAX4981)

* Startup Debounce Time Indicator (MAX4978/MAX4979)

* Small, 8-Pin (2mm x 3mm) TDFN Package

Elecena nie prowadzi sprzedaży elementów elektronicznych, ani w niej nie pośredniczy.

Produkt pochodzi z oferty sklepu