elecena.pl

500mA, 76V, High-Efficiency, MAXPower Step-Down DC-DC Converter

Analog Devices

500mA, 76V, High-Efficiency, MAXPower Step-Down DC-DC Converter RSS Sample
  • Darmowa próbka
MPN:
MAX5033
Producent:
ANALOG DEVICES
Dodany do bazy:
Ostatnio widziany:
Zmiana ceny:
-100% (20.01.2025)
Poprzednia cena:
1.98

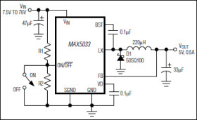
The MAX5033 easy-to-use, high-efficiency, high-voltage, step-down DC-DC converter operates from an input voltage up to 76V and consumes only 270µA quiescent current at no load. This pulse-width modulated (PWM) converter operates at a fixed 125kHz switching frequency at heavy loads, and automatically switches to pulse-skipping mode to provide low quiescent current and high efficiency at light loads. The MAX5033 includes internal frequency compensation simplifying circuit implementation. The device uses an internal low-on-resistance, high-voltage, DMOS transistor to obtain high efficiency and reduce overall system cost. This device includes undervoltage lockout, cycle-by-cycle current limit, hiccup-mode output short-circuit protection, and thermal shutdown.

The MAX5033 delivers up to 500mA output current. The output current may be limited by the maximum power dissipation capability of the package. External shutdown is included, featuring 10µA (typ) shutdown current. The MAX5033A/B/C versions have fixed output voltages of 3.3V, 5V, and 12V, respectively, while the MAX5033D features an adjustable output voltage, from 1.25V to 13.2V.

The MAX5033 is available in space-saving 8-pin SO and 8-pin plastic DIP packages and operates over the automotive (-40°C to +125°C) temperature range.

Applications

* Consumer Electronics * Distributed Power * Industrial

* Wide 7.5V to 76V Input Voltage Range

* Fixed (3.3V, 5V, 12V) and Adjustable (1.25V to 13.2V) Voltage Versions

* 500mA Output Current

* Efficiency Up to 94%

* Internal 0.4Ω High-Side DMOS FET

* 270µA Quiescent Current at No Load, 10µA Shutdown Current

* Internal Frequency Compensation

* Fixed 125kHz Switching Frequency

* Thermal Shutdown and Short-Circuit Current Limit

* 8-Pin SO and PDIP Packages

Elecena nie prowadzi sprzedaży elementów elektronicznych, ani w niej nie pośredniczy.

Produkt pochodzi z oferty sklepu