elecena.pl

Parallelable, Clamped Two-Switch Power-Supply Controller IC

Analog Devices

Parallelable, Clamped Two-Switch Power-Supply Controller IC RSS Sample
  • Darmowa próbka
MPN:
MAX5051
Producent:
ANALOG DEVICES
Dodany do bazy:
Ostatnio widziany:

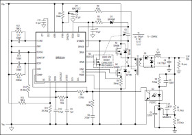
The MAX5051 is a clamped, two-switch power-supply controller IC. This device can be used both in forward or flyback configurations with input voltage ranges from 11V to 76V. It provides comprehensive protection mech- anisms against possible faults, resulting in very high reliability power supplies. When used in conjunction with secondary-side synchronous rectification, power-supply efficiencies can easily reach 92% for a +3.3V output power supply operated from a 48V bus. The integrated high- and low-side gate drivers provide more than 2A of peak gate-drive current to two external N-channel MOSFETs. Low startup current reduces the power loss across the bootstrap resistor. A feed-forward voltage-mode topology provides excellent line rejection while avoiding the pitfalls of traditional current-mode control.

The MAX5051 power-supply controller is primary as well as secondary-side parallelable, allowing the design of scaleable power systems when necessary. When paralleling the primary side, dedicated pins allow for simultaneous wakeup or shutdown of all paralleled units, thus preventing current-hogging during startup or fault conditions. The MAX5051 generates a lookahead signal for driving secondary-side synchronous MOSFETs. Special primary-side synchronization inputs/outputs allow two primaries to be operated 180° out of phase for increased output power and lower input ripple currents.

The MAX5051 is available in a 28-pin TSSOP-EP package and operates over a wide -40°C to +125°C temperature range.

Warning: The MAX5051 is designed to work with high voltages. Exercise caution.

Applications

* 48V and 12V Server Power Supplies * 48V Power-Supply Modules * High-Efficiency, Isolated Telecom/Datacom Power Supplies * Industrial Power Supplies

* Wide Input Voltage Range, 11V to 76V

* Voltage Mode with Input Voltage Feed-Forward

* Ripple-Phased Parallel Topology for High Current/Power Output

* 2A Integrated High- and Low-Side MOSFET Drivers

* SYNCIN And SYNCOUT Pins Enable 180° Out-Of- Phase Operation

* Programmable Brownout and Bootstrap UVLOs

* High-Side Driver Bootstrap Capacitor Precharge Driver

* Low Current-Limit Threshold for High Efficiency

* Programmable Switching Frequency

* Reference Voltage Soft-Start for Startup Without Overshoots

* Startup Synchronization with Multiple Paralleled Primaries

* Programmable Integrating Current-Limit Fault Protection

* Look-Ahead PWM Signal for Secondary-Side Synchronous Rectifier Drivers

* Look-Ahead Drivers for Either A High-Speed Optocoupler or Pulse Transformer

* Wide -40°C to +125°C Operating Range

* Thermally Enhanced 28-Pin TSSOP Package

Elecena nie prowadzi sprzedaży elementów elektronicznych, ani w niej nie pośredniczy.

Produkt pochodzi z oferty sklepu