elecena.pl

High-Frequency, Current-Mode PWM Controller with Accurate Programmable Oscillator

Analog Devices

High-Frequency, Current-Mode PWM Controller with Accurate Programmable Oscillator RSS Sample
  • Darmowa próbka
MPN:
MAX5068
Producent:
ANALOG DEVICES
Dodany do bazy:
Ostatnio widziany:

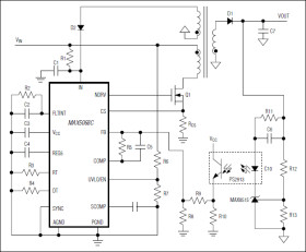
The MAX5068 is a high-frequency, current-mode, pulse-width modulation (PWM) controller that integrates all the building blocks necessary for implementing AC-DC or DC-DC fixed-frequency power supplies. Isolated or nonisolated power supplies are easily constructed using either primary- or secondary-side regulation. Current-mode control with leading-edge blanking simplifies control-loop design, and a programmable internal slope-compensation circuit stabilizes the current loop when operating at duty cycles above 50%. The MAX5068A/B limit the maximum duty cycle to 50% for use in single-ended forward converters. The MAX5068C/D/E/F allow duty cycles up to 75%. The MAX5068 features an accurate externally programmable oscillator that simplifies system design.

An input undervoltage lockout (UVLO) programs the input-supply startup voltage and ensures proper operation during brownout conditions.

A single external resistor programs the output switching frequency from 12.5kHz to 1.25MHz. The MAX5068A/B/C/E provide a SYNC input for synchronization to an external clock. The maximum FET-driver duty cycle is 50% for the MAX5068A/B and 75% for the MAX5068C/D/E/F. Programmable hiccup current limit provides additional protection under severe faults.

The MAX5068 is specified over the -40°C to +125°C automotive temperature range and is available in a 16-pin thermally enhanced TSSOP-EP package. Refer to the MAX5069 data sheet for dual FET-driver applications.

Warning: The MAX5068 is designed to work with high voltages. Exercise caution.

Applications

* Industrial Power Conversion * Isolated Telecom Power Supplies * Networking System Power Supplies * Server Power Supplies * Universal-Input AC Power Supplies

* Current-Mode Control with 47µA (typ) Startup Current

* Resistor-Programmable ±4.5% Accurate Switching Frequency:

* 25kHz to 1.25MHz (MAX5068A/B)

* 12.5kHz to 625kHz (MAX5068C/D/E/F)

* Rectified 85VAC to 265VAC or 36VDC to 72VDC Input (MAX5068A/C/D)

* Input Directly Driven from 10.8V to 24V (MAX5068B/E/F)

* Frequency Synchronization Input (MAX5068A/B/C/E)

* Programmable Dead Time and Slope Compensation

* Programmable Startup Voltage (UVLO)

* Programmable UVLO Hysteresis (MAX5068A/B/D/F)

* Integrating Fault Protection (Hiccup)

* -40°C to +125°C Automotive Temperature Range

* 16-Pin Thermally Enhanced TSSOP-EP Package

Elecena nie prowadzi sprzedaży elementów elektronicznych, ani w niej nie pośredniczy.

Produkt pochodzi z oferty sklepu