elecena.pl

Push-Pull FET Driver with Integrated Oscillator and Clock Output

Analog Devices

Push-Pull FET Driver with Integrated Oscillator and Clock Output RSS Sample
  • Darmowa próbka
MPN:
MAX5075
Producent:
ANALOG DEVICES
Dodany do bazy:
Ostatnio widziany:
Zmiana ceny:
-100% (19.01.2025)
Poprzednia cena:
4.69

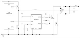
The MAX5075 is a +4.5V to +15V push-pull, current-fed topology driver subsystem with an integrated oscillator for use in telecom module power supplies. The device drives two MOSFETs connected to a center-tapped transformer primary providing secondary-side, isolated, negative or positive voltages. This device features a programmable, accurate, integrated oscillator with a synchronizing clock output that synchronizes an external PWM regulator. A single external resistor programs the internal oscillator frequency from 50kHz to 1.5MHz.

The MAX5075 incorporates a dual MOSFET driver with ±3A peak drive currents and 50% duty cycle. The MOSFET driver generates complementary signals to drive external ground-referenced n-channel MOSFETs.

The MAX5075 is available with a clock output frequency to MOSFET driver frequency ratio of 1x, 2x, and 4x. The MAX5075 is available in a thermally enhanced 8-pin µMAX® package and is specified over the -40°C to +125°C operating temperature range.

Applications

* Current-Fed, High-Efficiency Power-Supply Modules * Power-Supply Building Subsystems * Push-Pull Driver Subsystems

* Current-Fed, Push-Pull Driver Subsystem

* Programmable, Accurate Internal Oscillator

* Single +4.5V to +15V Supply Voltage Range

* Dual ±3A Gate-Drive Outputs

* 1mA Operating Current at 250kHz with No Capacitive Load

* Synchronizing Clock Frequency Generation Options

* Thermally Enhanced 8-Pin µMAX Package

* -40°C to +125°C Operating Temperature Range

Elecena nie prowadzi sprzedaży elementów elektronicznych, ani w niej nie pośredniczy.

Produkt pochodzi z oferty sklepu