elecena.pl

Push-Pull FET Driver with Integrated Oscillator and Programmable Clock Output

Analog Devices

Push-Pull FET Driver with Integrated Oscillator and Programmable Clock Output RSS Sample
  • Darmowa próbka
MPN:
MAX5077
Producent:
ANALOG DEVICES
Dodany do bazy:
Ostatnio widziany:

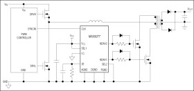
The MAX5077 is a +4.5V to +15V push-pull, current-fed topology driver subsystem with an integrated oscillator used in telecom module power supplies. The device drives two MOSFETs connected to a center-tapped transformer primary providing secondary-side, isolated, negative or positive voltages. The MAX5077 features a programmable accurate integrated oscillator with a synchronizing clock output to synchronize an external PWM regulator. A single external resistor programs the internal oscillator frequency from 50kHz to 1.5MHz.

The MAX5077 incorporates dual MOSFET drivers with ±3A peak drive currents and 50% duty cycle. The MOSFET drivers generate complementary signals to drive external ground-referenced n-channel MOSFETs.

The MAX5077 clock output frequency is programmable by logic inputs to set the clock output to 1x, 2x, or 4x the MOSFET's driver frequency.

The MAX5077 is available in a 14-pin exposed pad TSSOP package and is specified over the -40°C to +125°C operating temperature range.

Applications

* Current-Fed Power Supplies * Power-Supply Building Subsystems * Push-Pull Driver Subsystems

* Dedicated Current-Fed, Push-Pull Driver Subsystem

* Oscillator Frequency Programmable from 50kHz to 1.5MHz

* Single +4.5V to +15V Supply Voltage Range

* ±3A Peak Gate-Drive Current

* 1mA Operating Current at 250kHz with No Capacitive Load

* Selectable Synchronizing Clock Frequency for a Preceding PWM Stage

* Thermally Enhanced 14-Pin TSSOP

* -40°C to +125°C Operating Temperature Range

Elecena nie prowadzi sprzedaży elementów elektronicznych, ani w niej nie pośredniczy.

Produkt pochodzi z oferty sklepu