45V, 250mA, Low-Quiescent-Current Linear Regulator with Adjustable Reset Delay
Analog Devices
RSS
Sample
- Darmowa próbka
- MPN:
- MAX5086
- Producent:
- ANALOG DEVICES
- Dodany do bazy:
- Ostatnio widziany:
Sugerowane produkty dla max5086a
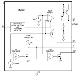
The MAX5086 high-voltage linear regulator operates from a 6.5V to 45V input voltage and delivers up to a 250mA output current. The device consumes only 70µA of quiescent current with no load and 13µA in shutdown. The device includes a SET input, that when connected to ground, selects a preset output voltage of 3.3V (MAX5086A) or 5.0V (MAX5086B). Alternatively, the output voltage can be adjusted from 2.5V to 11V by simply connecting SET to the regulator's output through a resistive divider network. The MAX5086 also provides an open-drain, active-low microprocessor reset output that asserts when the regulator output drops below the preset output voltage threshold. An external capacitor programs the reset timeout period. Other features include an enable input, thermal shutdown, and short-circuit protection.
The MAX5086 operates over the automotive temperature range of -40°C to +125°C and is available in a 16-pin TQFN thermally enhanced package.
Applications
* Home Security/Safety * Industrial * Networking
* Wide Operating Input Voltage Range (6.5V to 45V)
* Thermally Enhanced Package Dissipates 2.6W at TA = +70°C (16-Pin TQFN)
* Guaranteed 250mA Output Current
* 70µA Quiescent Supply Current
* Preset 3.3V, 5.0V, or Adjustable 2.5V to 11V Output Voltage
* Remote Load Sense
* Integrated Microprocessor Reset Circuit with Programmable Timeout Period
* Thermal and Short-Circuit Protection
* -40°C to +125°C Operating Temperature Range
Elecena nie prowadzi sprzedaży elementów elektronicznych, ani w niej nie pośredniczy.
Produkt pochodzi z oferty sklepu Analog Devices