elecena.pl

5V/+3V, 12-Bit, Serial, Force/Sense DACs with 10ppm/°C Internal Reference

Analog Devices

5V/+3V, 12-Bit, Serial, Force/Sense DACs with 10ppm/°C Internal Reference RSS Sample
  • Darmowa próbka
MPN:
MAX5123
Producent:
ANALOG DEVICES
Dodany do bazy:
Ostatnio widziany:
Zmiana ceny:
-100% (22.01.2025)
Poprzednia cena:
7.57

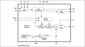
The MAX5122/MAX5123 low-power, 12-bit, voltage-output, digital-to-analog converters (DACs) feature an internal precision bandgap reference and output amplifier.

The MAX5122 operates on a single +5V supply with an internal +2.5V reference, and offers a configurable output amplifier. If necessary, the user can override the on-chip, <10ppm/°C voltage reference with an external reference. The MAX5123 has the same features as the MAX5122 but operates from a single +3V supply and has an internal +1.25V precision reference. The user-accessible inverting input and output of the amplifier allows specific gain configurations, remote sensing, and high output drive capability for a wide range of force/sense applications. Both devices draw only 500µA of supply current, which reduces to 3µA in power-down mode. In addition, their power-up reset feature allows for a user-selectable initial output state of either 0V or midscale and reduces output glitches during power-up.

The serial interface is compatible with SPI™, QSPI™, and MICROWIRE™, which makes the MAX5122/MAX5123 suitable for cascading multiple devices. Each DAC has a double-buffered input organized as an input register followed by a DAC register. A 16-bit shift register loads data into the input register. The DAC register may be updated independently or simultaneously with the input register.

Both devices are available in a 16-pin QSOP package and are specified for the extended-industrial (-40°C to +85°C) operating temperature range. For pin-compatible 14-bit upgrades, see the MAX5171/MAX5173 data sheet; for the pin-compatible 13-bit version, see the MAX5132/MAX5133 data sheet.

Applications

* Automated Test Equipment (ATE) * Digital Gain and Offset Control * General Purpose * Industrial Process Controls * Motion Control

* Single-Supply Operation

* +5V (MAX5122)

* +3V (MAX5123)

* Built-In 10ppm/°C max Precision Bandgap Reference

* +2.5V (MAX5122)

* +1.25V (MAX5123)

* SPI/QSPI/Microwire-Compatible, 3-Wire Serial Interface

* Pin-Programmable Shutdown Mode and Power-Up Reset (0 or Midscale Output Voltage)

* Buffered Output Capable of Driving 5kΩ ||100pF or 4-20mA Loads

* Space-Saving 16-Pin QSOP Package

* Pin-Compatible 13-Bit Upgrades Available (MAX5132/MAX5133)

* Pin-Compatible 14-Bit Upgrades Available (MAX5171/MAX5173)

Elecena nie prowadzi sprzedaży elementów elektronicznych, ani w niej nie pośredniczy.

Produkt pochodzi z oferty sklepu