elecena.pl

Quad Comparator with Programmable Threshold

Analog Devices

Quad Comparator with Programmable Threshold RSS Sample
  • Darmowa próbka
MPN:
MAX516
Producent:
ANALOG DEVICES
Dodany do bazy:
Ostatnio widziany:

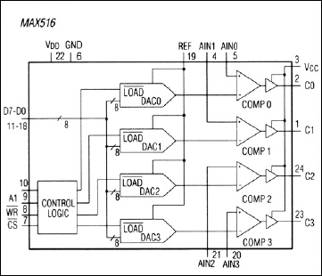
The MAX516 combines four low-power, programmablethreshold comparators on a single CMOS IC. Separate 8-bit digital-to-analog converters (DACs) drive the comparator inverting (-) inputs so that individual trip thresholds can be digitally set. All noninverting (+)comparator inputs are brought out as analog inputs (AIN0- AIN3). Each comparator output swings high when its analog input exceeds its digitally set threshold. All four DACs share a common reference input to optimize matching and eliminate external trims.

Digital inputs and comparator outputs are compatible with TTL and CMOS logic. A separate logic supply (VCC) allows comparator output levels to be set independently of VDD. The MAX516 operates conveniently from a single supply with VDD tied to (VCC). Commercial, extended, and military temperature ranges are provided in 24-pin narrow DIP and wide SO packages.

* Window Comparators

* Power-Supply Monitors

* Alarm Limit Detectors

* Battery Chargers

* Automated Test Equipment

* Process Control

* 4 Comparators and 4 DACs

* Digitally Set Threshold

* Monotonic Over Temperature

* Parallel Microprocessor Interface

* +SV to + 1 SV Supply Operation

Elecena nie prowadzi sprzedaży elementów elektronicznych, ani w niej nie pośredniczy.

Produkt pochodzi z oferty sklepu