elecena.pl

3V/5V, 10-Bit, Serial Voltage-Output Dual DACs with Internal Reference

Analog Devices

3V/5V, 10-Bit, Serial Voltage-Output Dual DACs with Internal Reference RSS Sample
  • Darmowa próbka
MPN:
MAX5232
Producent:
ANALOG DEVICES
Dodany do bazy:
Ostatnio widziany:
Zmiana ceny:
-100% (18.01.2025)
Poprzednia cena:
5.72

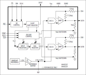
The MAX5232/MAX5233 low-power, dual 10-bit voltage-output digital-to-analog converters (DACs) feature an internal 10ppm/°C precision bandgap voltage reference and precision output amplifiers. The MAX5233 operates on a single 5V supply with an internal 2.465V reference and features a 4.092V full-scale output range. The MAX5232 operates on a single 3V supply with an internal 1.234V reference and features a 2.046V full-scale output range. The MAX5233 consumes only 470µA while the MAX5232 consumes only 420µA of supply current. Both devices feature low-power (2µA) software- and hardware-enabled shutdown modes.

The MAX5232/MAX5233 feature a 13.5MHz SPI™-, QSPI™-, and MICROWIRE™-compatible 3-wire serial interface. An additional data output (DOUT) allows for daisy-chaining and read back. Each DAC has a double-buffered digital input. The MAX5232/MAX5233 feature two software-selectable shutdown output impedances: 1kΩ or 200kΩ. A power-up reset feature sets DAC outputs at ground or at the midscale DAC code.

The MAX5232/MAX5233 are specified over the extended temperature range (-40°C to +85°C) and are available in 16-pin QSOP packages.

Applications

* µP-Controlled Systems * Automated Test Equipment (ATE) * Digital Offset and Gain Adjustments * Industrial Process Controls * Motion Control

* Internal 10ppm/°C Precision Bandgap Reference

* 2.465V (MAX5233)

* 1.234V (MAX5232)

* Single-Supply Operation

* 5V (MAX5233)

* 3V (MAX5232)

* Low Supply Current

* 470µA (MAX5233)

* 420µA (MAX5232)

* 13.5MHz SPI/QSPI/MICROWIRE-Compatible, 3-Wire Serial Interface

* Pin-Programmable Power-Up Reset State to Zero or Midscale Output Voltage

* Programmable Shutdown Modes with 1kΩ or 200kΩ Internal Output Loads

* Recalls Output State Prior to Shutdown or Reset

* Buffered Output Drives 5kΩ || 100pF Loads

* Space-Saving 16-Pin QSOP Package

Elecena nie prowadzi sprzedaży elementów elektronicznych, ani w niej nie pośredniczy.

Produkt pochodzi z oferty sklepu